Générateur basse fréquence à base d'un pic 16F84A
réalisé PAR :
- Chaieb Akrem
- El Amri Mohamed Amine
ENCADRÉ PAR :
Mme Amara Sihem
GBF
(générateur basse fréquence)
mise en situation
Le mini projet consiste à réaliser un Générateur Basse Fréquence (ou GBF) capable de générer un signal sinusoïdal, rampe, triangle, carré ou continu.
CHAPITRE I
LES PRINCIPAUX COMPOSANTS
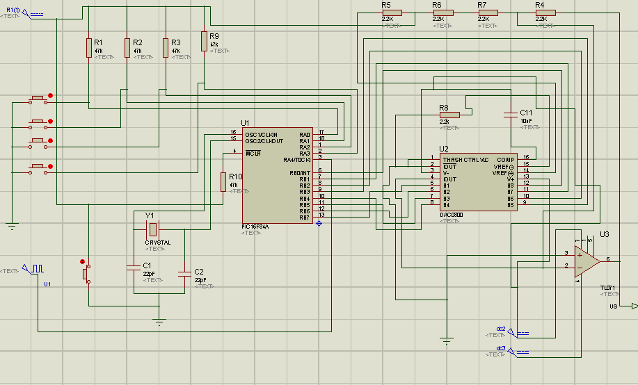
PIC16F84A
DAC0800
Convertisseur Numérique/Analogique

chapitre ii
GBF (générateur basse fréquence)
introduction
Un GBF permet de délivrer un signal avec la fréquence et l'amplitude désirée.
Des nombreux paramètres de réglage permettent de modifier la forme du signal général,la fréquence et l'amplitude du signal.
L'ajout d'une composante continue est également souvent possible.
étude théorique
Schéma Fonctionnel

Description des fonctions principales
• FP1 : Cette fonction permette la génération de la forme d'onde et
interprète les commandes utilisateur de choix de la forme d'onde et de la fréquence, grâce au PIC16F84A.
• FP2 : Cette fonction permet à l'utilisateur, par l'intermédiaire de bouttons poussoirs, de choisir la forme d'onde désirée
ainsi que sa fréquence.
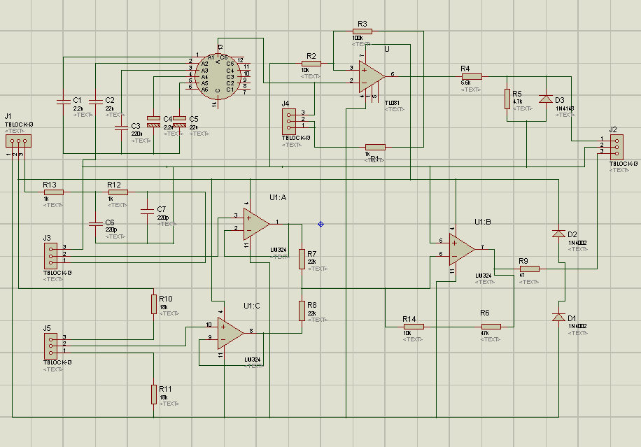
• FP3 : Cette fonction réalise la conversion numérique analogique .
• FP4 : Cette fonction permet d'éliminer les fréquences indésirables du signal issu de la conversion numérique-analogique.
• FP5 : Cette fonction permet de régler la tension
de décalage (tension d'offset) .
• FP6 : Cette fonction permet d'amplifier le signal issu du filtrage .
• FP7 : Cette fonction permet en cas de mauvais branchement en sortie du GBF de protéger la sortie de celui-ci.
• FA1 : Cette fonction réalise l'alimentation de la carte et l'alimentation en +5V du PIC.
organigramme

étude pratique
schéma isis
PLAQUE 1
plaque 2
PROGRAMMATION
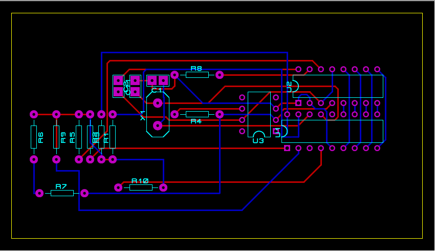
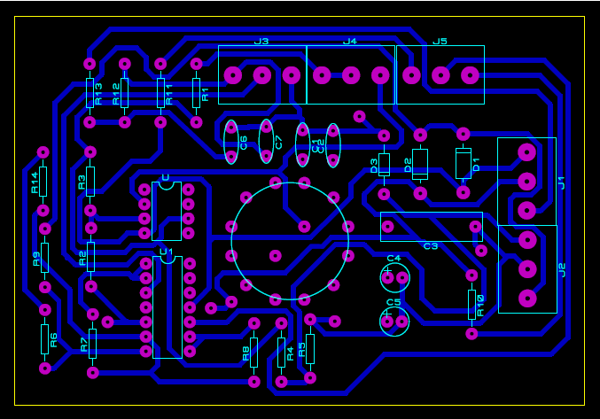
Typon ares
typon 1
typon 2
PLAQUE EN 3D
PLAQUE 1
PLAQUE 2
conclusion
Réaliser ce Générateur nous a donc permis de mener à bien une véritable démarche scientifique, partant de la réflexion purement théorique à la mise en œuvre et la conception du GBF.
Nous sommes confrontés à de multiples problèmes que nous avons soit résolus, soit contournés de manière à optimiser le plus possible notre système.
GBF
By Hayder Ayeb
GBF
exposé
- 248