FEUX DE SIGNALISATION ROUTIERE : CAS D’UN CARREFOUR A QUATRE VOIES
Réalisé par:
- Ben Aamara Med-Ali
- Ben Ahmed Amir
Encadré par :
- Guezmil Amal
Plan
- Introduction
- Problématique
- Réalisation d'un feu de carrefour à quatre voies
- Conclusion
Introduction Générale
• Dans ce mini projet nous présentons une description détaillée de la solution adoptée pour répondre aux spécifications de notre cahier de charge et en abordant la conception détaillée de chaque partie du système afin d’obtenir une schématisation complète et précise.
Problematique
Dans la circulation routière, la majorité des accidents de carrefour est causé par des malentendus par rapport aux priorités de circulation.
C'est pourquoi le feu de carrefour est considéré comme une importante solution pour éviter tous ces problèmes.

Réalisation d'un feu de carrefour à quatre voies
Les différents bloc du feu d'un carrefour à quatre voies
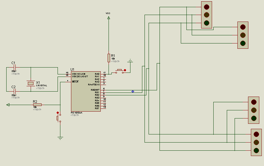
- Microcontrôleur PIC16F84A : qui permettra de commander les feux de signalisation routière.
- Quartz : Le quartz sert à créer une horloge qui donne la cadence au microcontrôleur.
- Quatre feux : pour effectuer l'état du chaque voie.
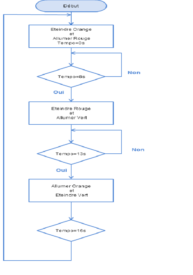
Algorigramme

Schéma isis
TYPON ARES
Montage en 3D
Conclusion
La réalisation du feu de carrefour a permis de diminuer les accidents des véhicules et d'assurer le bon déroulement de la circulation.
Feux de carrefour
By Hayder Ayeb
Feux de carrefour
- 298