5 Monkeys & A Ladder

A group of scientists placed 5 monkeys in a cage.
In the middle, they placed a ladder with bananas on top.

Every time a monkey went up the ladder, the scientists soaked the rest of the monkeys with cold water.

After a while, every time a monkey went up the ladder, the others beat up the one on the ladder.

After some time, no monkey dare to go up the ladder regardless of the temptation.

Scientists then substitute one of the monkeys.
The 1st thing this new monkey did was to go up the ladder.
Immediately the other monkeys beat him up.

After several beatings the new member learned not to climb up the ladder even though never knew why.
A 2nd monkey was substituted and the same occurred. The 1st monkey participated on the beating for the 2nd monkey .

A 3rd monkey was changed and the beatings repeated. This goes on until finally the 5th monkey was replaced.

What left was a group of 5 monkeys that even though never received a cold shower continued to beat up any monkey who attempted to climb the ladder.

If it was possible to ask the monkeys why they would beat up all those who attempted to go up the ladder, I bet you the answer would be:

"I don't know - that's how are things done around here!"
Does it sound familiar?
This is how a company's culture is formed.
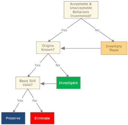
Acceptable and unacceptable behaviors are initially established in response to important external events but, over time, all that remains are strongly-held notions about what is and what isn't acceptable behavior.
How do we break out of a culture trap?
Find out what's behind those cultural do's and don'ts
Why is this expected or required?
Why is that prohibited?
And don't accept "That's the way things are done around here" as an answer

Basic Cultural Audit
5 monkeys & a ladder
By hizumi
5 monkeys & a ladder
- 915