UN MODELO PARA EL DISEÑO DE CURSOS VIRTUALES Y METODOS DE ENTREGA
Importancia de la estructura de un curso virtual.
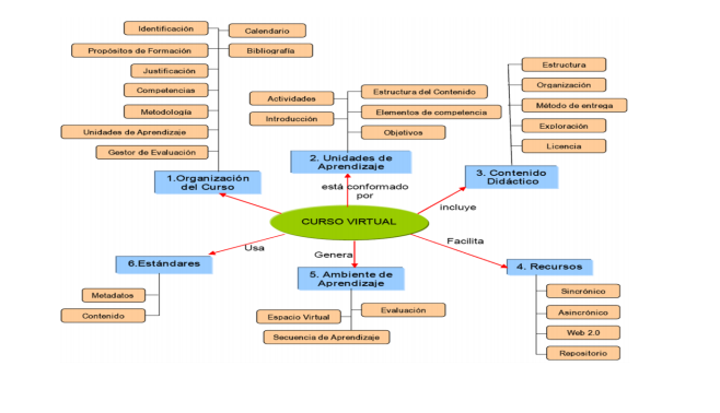
La organización del curso y las unidades de aprendizaje son el resultado de la planificación del curso virtual realizada por los docentes expertos en contenido, permite tener una visión general de lo que será el curso y aporta los elementos necesarios para que los estudiantes autorregulen sus aprendizajes.

Recursos que se pueden usar en el curso
Comunicación Sincrónica: Herramientas que permiten la comunicación en tiempo real de los aprendices con el tutor y entre aprendices
Comunicación Asincrónica: Herramientas que posibilitan el intercambio de mensajes e información entre los estudiantes y el tutor
Elementos Web 2.0/3.0: Se refiere al conjunto de aplicaciones que permiten crear nuevas redes de colaboración, sindicar contenidos, publicar contenidos de forma transparente para el usuario, entre estos recursos consideramos de mayor importancia la Redes sociales y académica.
Repositorio: Permite: el almacenamiento y búsqueda de archivos para su correspondiente reutilización, tales como los bancos de objetos de aprendizaje.
estrctura

estandares
LOM(Learning Object Metadata): Esta especificación indica la forma en que deben etiquetarse los objetos de aprendizaje(OA), de tal forma, que facilite su búsqueda en un repositorio, su reutilización por otros usuarios y la interoperabilidad con distintos sistemas de administración de aprendizaje
SCORM: El modelo SCORM es un conjunto de estándares y especificaciones para compartir, reutilizar, importar y exportar OA. Este modelo describe cómo las unidades de contenidos se relacionan unas con otras a diferentes niveles de granularidad.
IMS: Las especificaciones IMS tienen como propósito facilitar las actividades de aprendizaje sobre tecnología web, principalmente lo concerniente al intercambio de contenidos y de información sobre los estudiantes.
especifiaciones
Espacio Virtual: es el punto del ciberespacio desde donde se desarrollará el proceso de enseñanza-aprendizaje, por lo tanto, cualquier curso que se desee ofrecer de forma virtual deberá ser creado en el LMS empleado por la institución, cumpliendo con las especificaciones y estándares detallados en este documento e incluyendo, como mínimo, los siguientes recursos: Foros, tareas, cuestionarios, contenido, didáctico, recursos documentales
Secuencia: La secuencia de aprendizaje insinúa el orden en que se espera que los estudiantes aborden el curso para lograr el desarrollo de las competencias propuestas.
Metodología de Evaluación: La metodología de evaluación de cualquier curso virtual debe ser coherente con los planteamientos pedagógicos del constructivismo social y la formación basada en competencias.
propiedades
- Durabilidad: Que la tecnología desarrollada con el estándar evite la obsolescencia de los cursos.
- Interoperabilidad: Que se pueda intercambiar información a través de una amplia variedad de LMS.
- Accesibilidad: Que se permita un seguimiento del comportamiento de los alumnos.
- Reusabilidad: Que los distintos cursos y objetos de aprendizaje puedan ser reutilizados.

UN MODELO PARA EL DISEÑO DE CURSOS VIRTUALES
By ivonnecortes
UN MODELO PARA EL DISEÑO DE CURSOS VIRTUALES
- 714