SteamScape AI

RAG-A-THON-2

          RUI LEI       |       Rocky Dong      |      Andrew Zhang

Responsive

Web + Mobile

Ready to Use

Frontend + API Server + AI Backend

Analytics & Deployment

Try it !!

UI

API

Backend

Deployment

Tracing

Workflow

API Sequence Diagram

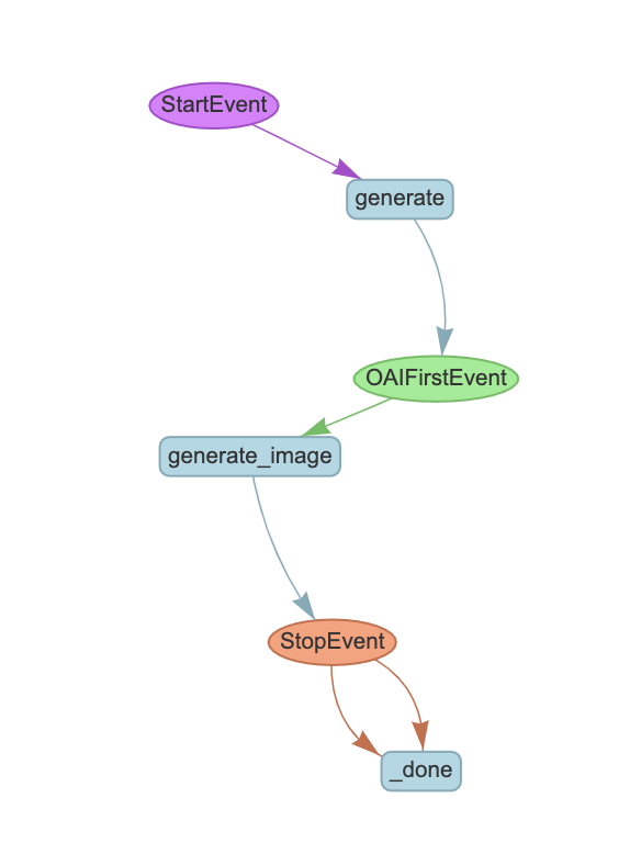
LlamaIndex Workflow

Sprint Demo Nov 15

By Junhao Zhang

Sprint Demo Nov 15

  • 504