Hubert Święciński
Kacper Krętowski
gr. 35.

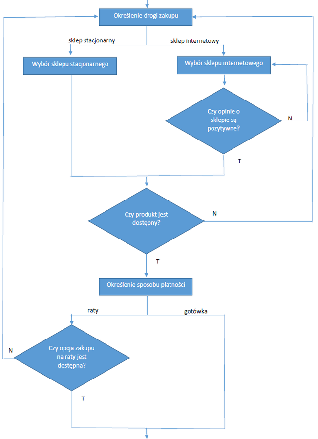
Algorytm zakupu telewizora

Diagram przebiegu procesu

Diagram przebiegu procesu 2/4

Diagram przebiegu procesu 3/4

Diagram przebiegu procesu 4/4

Drzewo wymagań krytycznych

Dziękujemy za uwagę

ZAJ

By Kacper Krętowski