Dall'idea alla materia
l'idea

la materia

principio di funzionamento
componenti principali
Estrusore
Movimento
elettronica di controllo
L'estrusore
Ha il compito di fondere il filamento e gestirne il flusso, è composto da:
- Sistema di trascinamento
- HotEnd

Hot end


sistema di trascinamento
Ne esistono 3 tipi:
Geared
Direct
Bowden
estrusore geared

estrusore direct
estrusore bowden

Movimento
Componenti meccaniche che si occupano di posizionare l'estrusore.
- Determinano la precisione e la velocità della stampa
( 60mm/s 0.1 mm) - Esistono due famiglie:
- Assi lineari
-
Rostock
prusa i3

rostock

elettronica di controllo
Si occupa di gestire:
- Movimento degli assi
- Temperatura dell'Hotend
- Estrusione
- Temperatura del piano di stampa
- Comunicazione con PC
Esegue il G-CODE
G1 X88.947 Y154.363 E4.75495
G1 X87.927 Y155.043 E4.78505
G1 X86.787 Y155.473 E4.81497
G1 X85.567 Y155.623 E4.84515
G1 X53.767 Y155.623 E5.62597
G1 X52.617 Y155.493 E5.65438
G1 X51.527 Y155.113 E5.68273
G1 X50.547 Y154.493 E5.71120

Alcuni controller



come creo il
g-code?
slicing
Lo slicing è il processo tramite cui "affetto" un modello tridimensionale
è un passaggio fondamentale
trasforma il modello 3d (.STL) nel G-CODE
parametri dello slicing
Lo slicing può essere configurato in innumerevoli aspetti:
- numero di perimetri
- tipo di riempimento
- densità di riempimento
- temperatura di estrusione
- altezza del layer
- ecc...
Slic3r
è il software di slicing opensource più potente

infill

layer height

SOFTWARE DI CONTROLLO
- Permette di controllare manualmente i movimenti ed i parametri della stampante 3d
- Trasmette il g-code al controllore *
- Permette di avere un preview del g-code che sarà eseguito
- Permette di modificare alcuni parametri durante la stampa ON-THE-FLY (flusso e velocità)
*alcuni controllori montano onboard o tramite una estensione un lettore di SD-CARD da cui leggono il g-code
Printrun

repetier-host

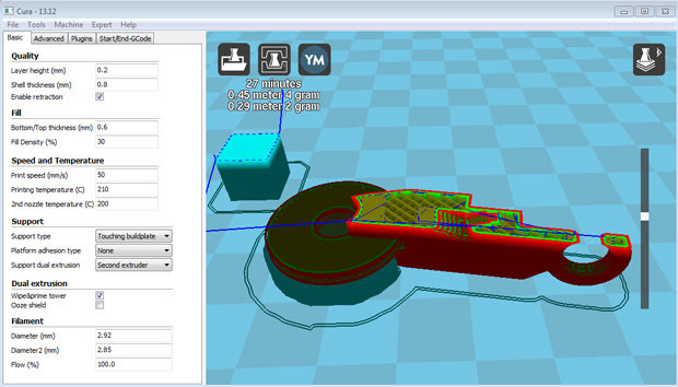
Cura
Stampanti 3d
La stampante 3d attualmente più comune è la
PRUSA I3
Semplice ed economica
costo: 500 €
tempo di montaggio: 4 ore
(moltissime guide disponibili online)

Stampanti semi-professionali

Costo: 1500/ 3000 €
Stampanti professionali

Oltre 10.000,00 €
riassumendo
- modello 3d
- slicing
- g-code
- software di controllo
-
stampante 3d

FINE
Matteo Lucchesi
matteo@luccalug.it
Dall'idea alla materia
By luk156
Dall'idea alla materia
- 5,058
