COMMUNICATIONS

S E S S I O N   T E N

Sales Promotion , Public Relations and Sponsorships

Use Down Arrow to Scroll through the Slides

Mostafa Purmehdi

HISTORY OF HUMAN COMMUNICATION

Foundations of

MARKETING COMMUNICATIONS

O B J E C T I V E S

P  R  E  V  I  O  U  S  L  Y    O  N

SHAHSOFCOMMUNICATION

N O I S E   I N   C O M M U N I C A T I O N

[ Abbott & Costello Comedy Routine ]

GOALS

  • Informing consumers about a product or service and where they can buy it

  • Reminding consumers to keep using the product

  • Persuading consumers to use one particular product instead of another

  • Building a relationship with consumers

AIDA

AN IDEAL MESSAGE MODEL

Attention

Interest

Desire

Action

INTEGRATED

MARKETING COMMUNICATIONS

O B J E C T I V E S

A   P E D A G O G I C A L   E X A M P L E

TARGETGROUP

Integrated Marketing Communication Plan

Situation Analysis

Marketing Rationale

Communication Rationale

External environment

Product or service

The market

Consumers

The competition

Marketing objectives

Marketing strategies

Positioning

Comm. objectives

Comm. strategies

Communication tools

DEVELOPANEFFECTIVE

COMMUNICATION

O B J E C T I V E S

CAMPAIGN

PUSH

PULL

OR

TARGET

GROUP

BUDGET

FACTORS

  • whatever is acceptable
  • the same as last year
  • comparative parity
  • percentage of sales
  • objectives and tasks

d   e   f   i   n   e

s t r a t e g y

 

  • The target group
  • The competition
  • Stage in the product life cycle
  • Company size

 

BUDGET

strategies

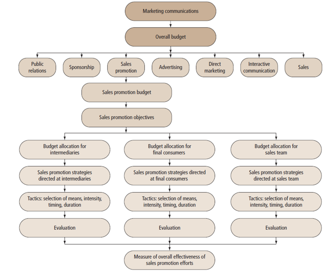
Sales Promotion

O B J E C T I V E S

EXAMPLE: COKE IN AUSTRALIA

“ The media and non-media marketing pressure applied for a predetermined, limited period of time in order to stimulate trial, increase consumer demand, or improve product availability ”

SP

  • popular because it induces immediate action
  • And because its results are easy to measure
  • Gives an additional incentive to buy or sell 
  • 3 target groups: buyer, distribution channel member, or seller

Strengths and Weaknesses

  • It induces people to act
     
  • Readily available to all types of organizations
     
  • Expand customer database
     
  • Facilitates new product introductions
  • Does not give a long-term reason to keep buying
     
  • Not a way to stem declining sales of a product or service
     
  • Reduce the product’s value

S   A   L   E   S PROMOTION

TARGET--ING

F   I   N   A   L

CONSUMERS

Bonus

Contest

Deferred Payment

Discount Coupon

Loyalty Program

Packaging

Promotional Item

Refund

Sample

Demonstration

Price Cut

Bonus subscription to Les Affairs magazine + a free GPS

Contest win a trip to the Universal Orlando Resort

Deferred Payment buy now and pay in 50 months

Demonstration tasting of Quebec maple syrup at Metro

Discount Coupon 20% off regular-priced admission to Parc Safari

Loyalty Program HBC rewsards at the Bay and Deco Decouverte

Price Cut 2L Coke zero for $1.39 from June 25 to 30, 2015

Promotional Items pens and calendars at Complexe Desjardins

Refund satisfaction or money back at most major retailers

Sample distribution of Dove's new soap for men in Publi-Sacs

TARGETING

I  N  T  E  R

M E  D  I  A

R   I    E    S

Assistance Contract

Bonus Pack

Cooperative Advertising

Off-invoice Allowance

Point-of-sale Material

Promotional Item

Retailer Premium

Sales Contest

Sales Premium

Gift

Rebate

Sales Promotion Programming

Public Relations

O B J E C T I V E S

BP PUBLIC RELATIONS CRISIS

“ Strategic management of relationships between an organization and its diverse publics through the use of communication, to achieve mutual understanding, realize organizational goals and serve the public interest ”

PR

 

Public relations objectives

  • Launching a new product
  • Lobbying government
  • Drawing attention to the company’s social commitment or publicizing its sense of social responsibility

Strengths and Weaknesses

  • Reach target audiences unreachable by advertising

  • Manage crises and minimize  negative effects on company image

  • More credible than advertising

  • Cheaper than other methods of communication

  • No control over the final message delivered by the news media
  • The information provided by the company is not always reported by the media
  • Major events may overshadow a public relations campaign
  • Hard to measure the effectiveness

Advertising

Image of the product 

 

Controlled and paid for by the company

 

 

Communications designed to captivate

Public relations

Image of the company

 

Controlled by the media and not paid for by the company reported on in the article

 

Communication striving for understanding

McHappy Day

P U B L I C   R E L A T I O N S   I N   P R A C T I C E

P U B L I C RELATIONS

M  E  D  I  A

RELATIONS

Press Release

Press Conference

Specialized Articles

Photographs

Letters to the Editor

Crisis Management

Prestige Advertising

Financial Advertising

Advocacy Advertising

P U B L I C RELATIONS

CORPORATE

ADVERTISING

Crisis Management!

Sponsorship

O B J E C T I V E S

Toyota co-sponsor of the Emirates Airline Dubai Jazz Festival

“ Sponsorship is the financial support that a business or an advertiser provides to a cultural, sports or humanitarian activity with which it is not directly related and with which it wants to associate the brand of a product or service in consumers’ minds ”

Sp

  • ≠ donation
  • Business expects spinoffs from its investment in terms of marketing

SPONSORSHIP

PROGRAMS

Event Sponsorship

[ Jazz festival ]

Sponsorship of Sports Events

[ World Cup ]

Event Creation

[ Golf Tournament ]

Product Placement

[ James Bond ]

Sports Events Sponsorship

AthletesAsSpokespeople

Chantal Petitclerc Chef de Mission

for Rio 2016 Paralympic Games

Product Placement

THANK YOU

For Your Attention

 

 

s e e   y o u   n e x t   w e e k

Communications: Sales Promotion, Public Relations and Sponsorship

By Mostafa Purmehdi

Communications: Sales Promotion, Public Relations and Sponsorship

session ten

  • 1,782