COMMUNICATIONS

S E S S I O N   E L E V E N

Advertising , Direct Marketing and Interactive Communication

Use Down Arrow to Scroll through the Slides

Mostafa Purmehdi

HISTORY OF ADVERTISING

Advertising

O B J E C T I V E S

 The placement of announcements and persuasive messages in time or space purchased in any of the mass media by business firms, non-profit organizations, government agencies, and individuals who seek to inform and/or persuade members of a particular target market or audience about their products, services, organizations, or ideas. "

Ad

STRENGTH

  • Most glamorous method
  • Persuasive and informational

  • Great seductress

  • Control of the message

  • Proliferation of advertising media

Ad

WEAK         NESS

  • Ubiquitous

  • Broader group and financial loss

  • Only one of the components that can lead to the desired increase in sales

  • Very expensive

  • Lack of credibility

Ad

ADVERTISING VEHICLES

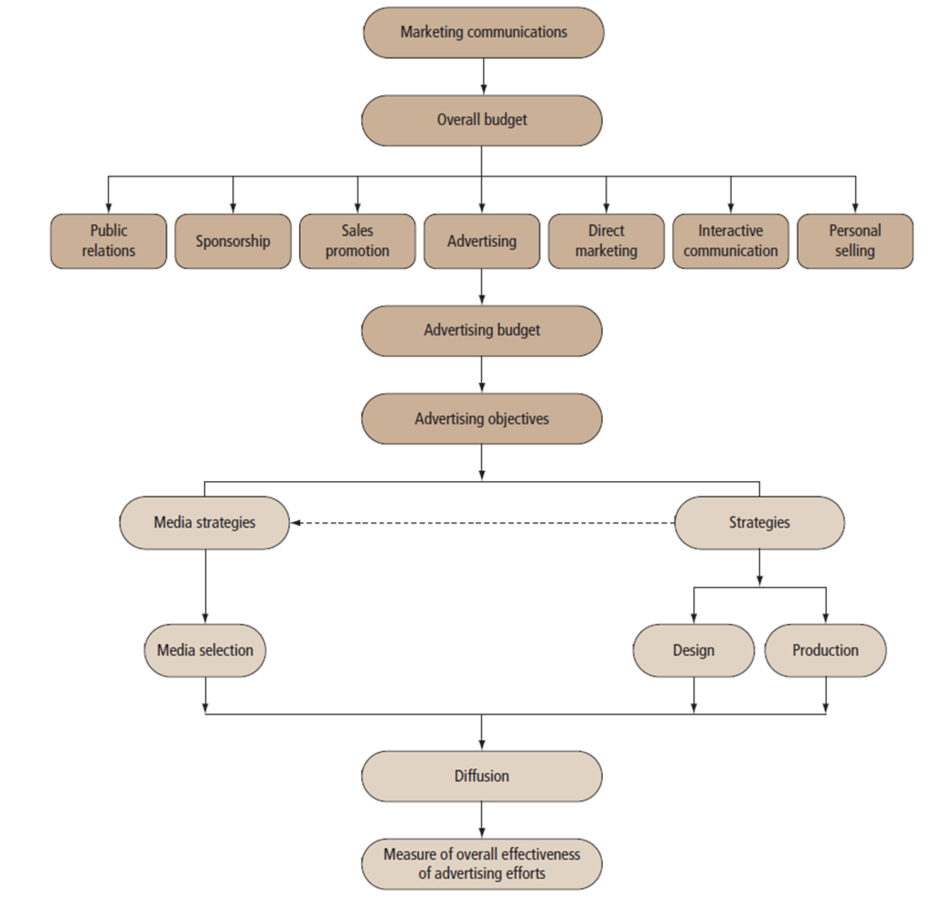
ADVERTISING OBJECTIVES

INFORMATIVE

PERSUASIVE

REMINDER

STRATEGIC ELEMENTS OF MEDIA

REACH

FREQUENCY

CONTINUITY

%

#

exposure

population

<->

time

GROSS RATING POINT (GRP)

REACH

FREQUENCY

%

#

exposure

population

X

SCHEDULING METHODS OF MEDIA

HOW TO COMPARE DIFFERENT MEDIA?

COST PER THOUSAND REACH

CPM

CREATIVE DECISIONS

 

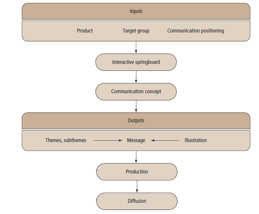
COMMUNICATION POSITIONING

 

THE MESSAGE

WHAT IS ADVERTISING?

DEMONSTRATION  SLICE OF LIFE       MUSIC LIFESTYLE   SEX APPEAL FEAR    HUMOR    MOOD TESTIMONIAL     TECHNICAL EXPERTISE

DRILL - WHAT IS THE HOOK IN THIS AD?

DRILL - WHAT IS THE HOOK IN THIS AD?

DRILL - WHAT IS THE HOOK IN THIS AD?

DRILL - WHAT IS THE HOOK IN THIS AD?

DRILL - WHAT IS THE HOOK IN THIS AD?

DRILL - WHAT IS THE HOOK IN THIS AD?

DRILL - WHAT IS THE HOOK IN THIS AD?

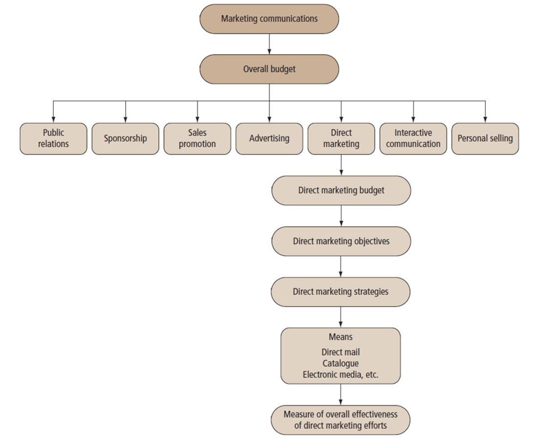
Direct Marketing

O B J E C T I V E S

Responsible marketing system that uses one or more media designed to generate responses

 

It is an interactive process where responses about or from buyers are entered into databases to build potential customer profiles and provide valuable marketing information for effective targeting. "

DM

Catalogues

Direct Mail

Telemarketing

Electronic Media

DIRECTMARKETING

TELEMARKETING UPSIDEDOWN

STRENGTH

  • Helps better identify target groups

  • Customized message

  • Easy to measure the effectiveness

  • Flexibility

  • Creation of a database

DM

WEAK         NESS

  • Train of telemarketing staff

  • Coordination of the communications department with the purchasing

    or production departments

  • Technological risk

  • Confidentiality

DM

INNOVATIVE DIRECTMARKETING

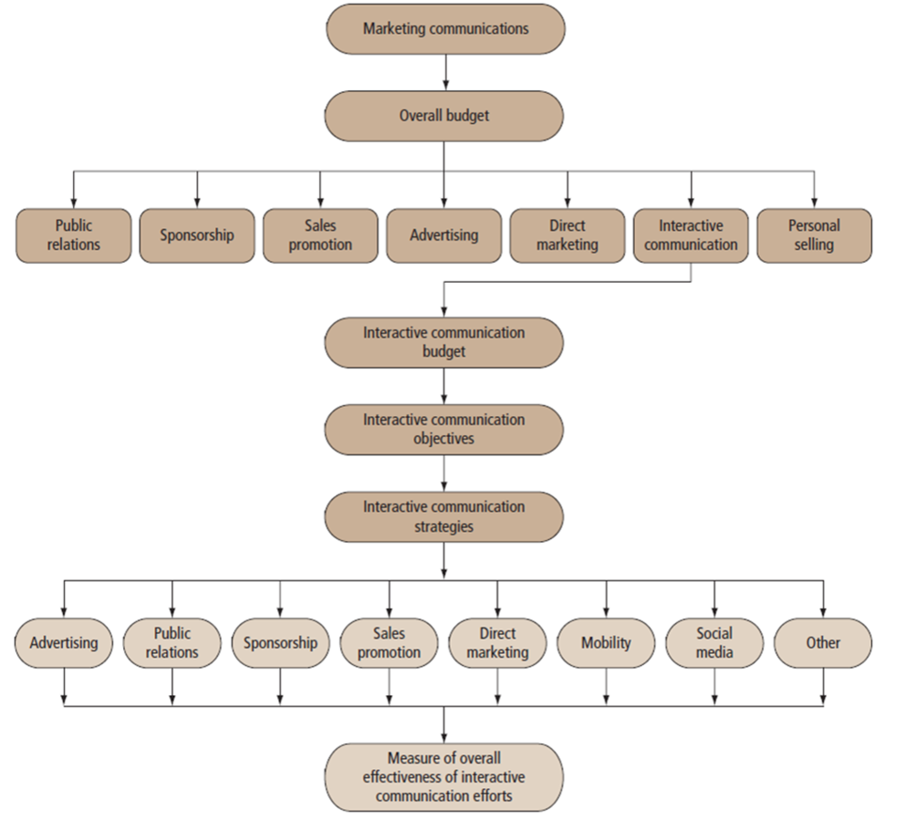
Interactive

O B J E C T I V E S

Communication

INTERACTIVEENGAGEMENT

Interactive communication is described as communication via the Internet and new media such as cell phones, video games, interactive television, and interactive displays. "

IM

  • This seventh tool has some of the characteristics of the other six

INTERNETand ADVERTISING

how internet changed advertising

INTERNETand ADVERTISING

  • Banners

  • Island

  • Keywords

  • Video advertising

  • Advergaming

INTERNET and PUBLICRELATIONS

Interactive company website

  • Online customer service department
  • Games and electronic postcards
  • Online communities and discussion groups

PUBLICRELATIONS

INTERNETand SPONSORSHIP

  • Sponsor a popular site

  • Sponsors a non-profit organization’s website

INTERNETand SALESPROMOTION

  • E-coupons

  • Samples

  • Contests

INTERNETand DIRECTMARKETING

  • Distribution lists

  • Viral marketing

VIRALMARKETING

INTERACTIVE

MEDIA

  • Mobile marketing

  • Social networks

 

MOBILEMARKETING

GUYKAWASAKI on SOCIALMEDIA

THANK YOU

For Your Attention

 

 

s e e   y o u   n e x t   w e e k

Communications (2): Advertising, Direct Marketing, Interactive Communications

By Mostafa Purmehdi

Communications (2): Advertising, Direct Marketing, Interactive Communications

session eleven

  • 1,685