Aula 24

Introdução à Física Clássica II

Prof. Ronai Lisbôa

Não compreendeu algo? Algo está esquisito? Comente!

Objetivos

Ao final dessa aula você deve se capaz de:

Bibliografia

Sears & Zemansky - Vol. 2 - 14a. edição.

Capítulo 20 - Segunda lei da termodinâmica

Seção: 20.7

Calcular a entropia a partir de conceitos estatísticos.

Calcular a entropia a partir de conceitos estatísticos.

Diferenciar microestados de macroestados.

Reconhecer a maximização da entropia nos estados de equilíbrio.

Diferenciar ordem x desordem.

Motivação

Entropia. Ordem x desordem?

Você já viu um pêndulo imóvel de repente começar a balançar por conta própria?

Provavelmente, não!

Por que um pêndulo oscilante sempre desacelera e nunca acelera?

As oscilações ficam menores porque a cada oscilação uma pequena parte da energia mecânica coerente do pêndulo é convertida em energia térmica incoerente.

Quando o pêndulo parou, toda a sua energia mecânica foi dissipada.

Essa energia não se foi. Ela ainda existe, mas não é capaz de fazer mover o pêndulo novamente, pois degradou-se.

Degradou-se em energia térmica incoerente associada ao movimento das moléculas no ar ao redor do pêndulo.

Fonte: Eric Mazur

Entropia. Ordem x desordem?

A tendência universal para a energia mecânica se dissipar parece estar relacionada à natureza incoerente do movimento de átomos e moléculas na escala atômica.

O oscilador poderia começar a oscilar novamente se as partículas de ar fornecessem a energia cinética. Isso é altamente improvável, pois converter energia térmica (incoerente/aleatório) em trabalho (coerente/ordenado) é improvável nesta escala microscópica.

Oscilador:

N = 1

m = 0,10 kg

v = 0,80 m/s

Partículas:

N = \(1,0 \times 10^{23}\)

m = \(4,7\times 10^{-26}\) kg

v = 500 m/s

As energias cinética do oscilador de uma única partícula são:

K_o=3,2\times 10^{-2}\text{ J}
\overline{K}_p=5,9\times 10^{-21}\text{ J}
K_o>>K_p

As energias cinética do oscilador das N partículas são:

K_o=3,2\times 10^{-2}\text{ J}
K_p=5,9\times 10^{2}\text{ J}
K_o< K_p
Fonte: Eric Mazur

Entropia. Equipartição da energia.

Precisamos usar uma abordagem muito diferente para conectar o mundo atômico de átomos e moléculas ao mundo macroscópico que descrevemos até agora.

Precisamos usar a teoria da probabilidade para determinar a probabilidade de certos eventos ocorrerem.

As probabilidades favorecem fortemente a desaceleração de um pêndulo em vez de acelerá-lo.

Suponha que oscilador inicialmente em movimento pode compartilhar 6 joules energia com as três partículas dentro da caixa.

U_{o}= 6\text{ J}
U_{p}= 0\text{ J}

Dizemos que há 1 microestado com ZERO energia distribuída nos osciladores.

Macroestado do oscilador

Macroestado das partículas

Na interação, o oscilador pode ceder 1 joule de energia para as partículas.

Mas há 3 modos de distribuir 1 joule de energia entre as três partículas.

Na linguagem da física estatística, nós dizemos que o número de microestados é igual a 3.

U_{p}= 6\text{ J}
U_{o}= 0\text{ J}
1
U_{p}= 5\text{ J}
U_{o}= 1\text{ J}
3
U_{p}= 4\text{ J}
U_{o}= 2\text{ J}
?

Entropia. Equipartição da energia.

U_{o}= 5\text{ J}

Macroestado do oscilador

U_{p}= 1\text{ J}

Macroestado das partículas

Na interação, o oscilador pode ceder 2 joules de energia para as partículas.

U_{o}= 4\text{ J}
U_{p}= 2\text{ J}

Há 6 modos de distribuir 2 joule de energia entre as três partículas.

O número de microestados é igual a 6.

Entropia. Equipartição da energia.

Macroestado do oscilador

Macroestado das partículas

À medida que a quantidade de energia das partículas aumenta, o número de microestados associados a esse macroestado aumenta.

\frac{1}{84}
\frac{3}{84}
\frac{6}{84}
\frac{10}{84}
\frac{15}{84}
\frac{21}{84}
\frac{28}{84}
1
3
6
10
15
21
28
21

Trata-se de um problema de contagem.

Arranjar \(u=6\text{ J}\) de energia entre \(n=4\) partículas. A multiplicidade de estados é:

\Omega(u,n)=\frac{(u+n-1)!}{u!(n-1)!}
\Omega(6,4)=\frac{(6+4-1)!}{6!(4-1)!}
\Omega(6,4)=\frac{9!}{6!3!}=84

Entropia. Equipartição da energia.

Fonte: Eric Mazur

O macroestado mais provável é:

A distribuição de 0 energia para o oscilador e 6 joules de energia entre as 3 partículas.

A multiplicidade de estados para as partículas:

\Omega(u,n)_p=\frac{(u+n-1)!}{u!(n-1)!}
\Omega(6,3)_p=\frac{(6+3-1)!}{6!(3-1)!}
\Omega(6,3)_p=28

A multiplicidade de estados para o oscilador:

\Omega(u,n)_o=\frac{(u+n-1)!}{u!(n-1)!}
\Omega(0,1)_o=\frac{(0+1-1)!}{0!(1-1)!}
\Omega(0,1)_o=1

A multiplicidade de estados para o oscilador e as partículas é o produto (eventos independentes):

\Omega(0,6)=\Omega(0,1)_o\Omega(6,3)_p=1\times 28=28

A probabilidade deste macroestado é dado pelo microestado:

P_{0,6}=\frac{\Omega(0,6)}{\Omega(6,4)}=\frac{28}{84}

Entropia. Equipartição da energia.

Fonte: Eric Mazur

A probabilidade de encontrar toda a energia no pêndulo é menor do que encontrar o pêndulo com alguma energia.

Mesmo assim, a probabilidade relativa do pêndulo conter toda a energia é diferente de zero.

Há uma probabilidade muito pequena, mas diferente de zero, de o pêndulo ganhar toda a sua energia novamente.

P=1/\Omega(50,3)\sim 10^{-4}
P=1/\Omega(50,50)\sim 10^{-29}
P=1/\Omega(50,100)\sim 10^{-40}

Entropia. Equipartição da energia.

Fonte: Eric Mazur

Cada partícula tende a ter a menor quantidade de energia possível.

O sistema tende a distribuir essa energia igualmente por todas as partículas.

As chances são maiores de que as partículas tenham pouca ou nenhuma energia.

Entropia. Equipartição da energia.

Cada partícula tende a minimizar sua energia.

A probabilidade de qualquer microestado é 1/84 (porque existem 84 microestados igualmente prováveis).

Em um sistema isolado em equilíbrio térmico, todos os microestados acessíveis são igualmente prováveis.

P=\frac{1}{\Omega(\varepsilon,N)}
Fonte: Eric Mazur

A probabilidade de não encontrar nenhuma energia no pêndulo é a maior.

Ao longo do tempo, a energia média deste microestado é:

Entropia. Equipartição da energia.

P(6,3)=\frac{\Omega(6,3)}{\Omega(6,4)}=\frac{28}{84}
\overline{U_e} = 6\frac{1}{84} + 5\frac{3}{84} + 4\frac{6}{84} + 3\frac{10}{84}+ 2\frac{15}{84}+ 1\frac{21}{84}+ 0\frac{28}{84}= 1,5.
\overline{U_e}=\frac{u}{n}=\frac{6}{4}=1,5\text{ joule/partícula}

Equipartição de energia.

Desde que as interações entre as diferentes partes de um sistema randomizem a distribuição de energia, cada parte do sistema tende a ter uma parcela igual da energia do sistema.

Fonte: Eric Mazur

As colisões não apenas randomizam a distribuição de energia em um gás, mas também randomizam as distribuições espaciais.

Entropia. Equipartição do espaço.

Se removermos a partição, o gás se difunde para preencher todo o volume.

Uma vez que as partículas se expandem para o lado direito do recipiente, elas não se contraem espontaneamente novamente para o lado esquerdo. Isso é muito improvável de ocorrer!

A difusão irreversível se deve ao movimento incoerente das partículas no nível atômico.

As colisões entre as partículas misturam tanto a rapidez das partículas quanto as direções em que elas se movem.

Fonte: Eric Mazur

Entropia. Equipartição do espaço.

A probabilidade em qualquer instante de encontrar uma partícula em qualquer posição no recipiente é a mesma que em qualquer outra posição ou instante – não há uma posição “preferida” para as partículas.

O microestado deste sistema é determinado especificando quantas partículas estão em cada um dos quatro compartimentos.

Temos  q = 6 partículas e n = 4 compartimentos.

\Omega(6,4)=\frac{(q+N-1)!}{q!(N-1)!}=84

Isso é análogo ao problema de 6 unidades de energia e 4 partículas.

Fonte: Eric Mazur

Entropia. Equipartição do espaço.

A probabilidade de não encontrar nenhuma partícula no quadrante superior esquerdo é a maior!

P(6,3)=\frac{\Omega(6,3)}{\Omega(6,4)}=\frac{28}{84}
\frac{28}{84}

Contudo, ao longo do tempo o número médio de partículas nesse lado é:

\overline{n_e}= 6\frac{1}{84} + 5\frac{3}{84} + 4\frac{6}{84} + 3\frac{10}{84}+ 2\frac{15}{84}+ 1\frac{21}{84}+ 0\frac{28}{84}= 1,5.
\overline{n_e}=\frac{q}{n}=\frac{6}{4}=1,5

Dividindo a caixa em um grande número M de compartimentos iguais e aumentando o número de partículas N. Em média cada compartimento tende a ter sua “parte” N/M das partículas. resultando em uma distribuição uniforme de todas as partículas no espaço.

Equipartição do espaço.

Fonte: Eric Mazur

Entropia. Evolução para o macroestado mais provável.

Se começarmos com toda a energia do pêndulo, o sistema só pode evoluir gradualmente para o macroestado mais provável.

Supondo que o sistema esteja no microestado \(\Omega = 15\) em que duas unidades de energia estão no pêndulo e ocorre uma colisão, os macroestados acessíveis são os vizinhos a ele: 10 e 21. A probabilidade de cada um desses microestados é dado pela fração de microestados:

Aumentar: P = 10/46

Permanecer: P = 15/46

Diminuir: P = 21/46

\frac{15}{84}
\frac{10}{84}
\frac{6}{84}
\frac{6}{84}
\frac{1}{84}
\frac{21}{84}
\frac{28}{84}

A probabilidade de reduzir a energia no pêndulo é sempre maior que a de aumentar a energia, e assim o sistema evolui gradativamente para macroestados de probabilidade crescente.

Fonte: Eric Mazur

Quando o sistema está em equilíbrio, o macroestado mais provável é o estado de equilíbrio.

Se o pêndulo e as partículas ocupam temporariamente um macroestado que é menos provável do que o estado de equilíbrio, então quaisquer colisões subsequentes tendem a mover o sistema de volta ao equilíbrio.

\frac{15}{84}
\frac{10}{84}
\frac{6}{84}
\frac{6}{84}
\frac{1}{84}
\frac{21}{84}
\frac{28}{84}

Esse fluxo unidirecional de energia do pêndulo para as partículas de gás é a essência da irreversibilidade.

A razão subjacente para a irreversibilidade é estatística: qualquer sistema que esteja em um macroestado de baixa probabilidade tende a evoluir para o macroestado que possui o número máximo de microestados.

Uma vez que o sistema atingiu esse estado de equilíbrio, sua probabilidade de retornar espontaneamente a um macroestado que possui um pequeno número de microestados é infinitamente pequena.

Entropia. Evolução para o macroestado mais provável.

Fonte: Eric Mazur

A caixa contém 20 partículas e é dividida nos compartimentos A e B.

A caixa contenha 10 unidades de energia.

A divisória é impermeável, adiabática e fixa.

Inicialmente o número de microestados é:

O que aconteceria se trocássemos a divisória por uma divisória que permite trocar apenas energia?

Entropia. Evolução para o macroestado mais provável.

\Omega(u,n)=\frac{(u+n+1)!}{u!(n-1)!}
u_{A,i}=4
n_{A,i}=14
u_{B,i}=6
n_{B,i}=6
u=u_A+u_B=10

A energia é constante:

O número de partículas é constante:

n=n_A+n_B=20
\Rightarrow (\Omega_A\Omega_B)_i=1099560
Fonte: Eric Mazur

As 10 unidades de energia serão distribuídas entre as 20 partículas.

Entropia. Evolução para o macroestado mais provável.

Microestado inicial

Fonte: Eric Mazur
Fonte: Eric Mazur

À medida que o número de unidades de energia no compartimento A aumenta o número de microestados aumenta.

Entropia. Evolução para o macroestado mais provável.

Fonte: Eric Mazur

À medida que o número de unidades de energia no compartimento B diminui o número de microestados diminui.

Entropia. Evolução para o macroestado mais provável.

Fonte: Eric Mazur

O número de microestados em um compartimento diminui à medida que o número de microestados no outro compartimento aumenta.

Entropia. Evolução para o macroestado mais provável.

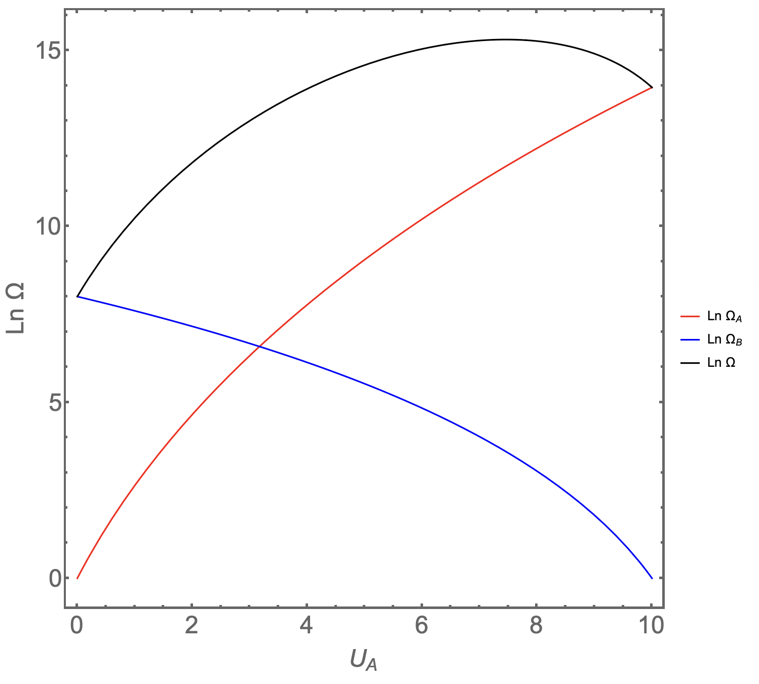
O número de microestados em B diminui, ou seja, B se move em direção a um macroestado de menor probabilidade. Entretanto, a taxa na qual \(\Omega_A\)  aumenta é maior do que a taxa na qual  \(\Omega_B\)  diminui.

Fonte: Eric Mazur

O número \(\Omega\) de microestados disponíveis para o sistema é obtido pela multiplicação de  \(\Omega_A\)  por \(\Omega_B\) , tal que  \(\Omega=\Omega_A\Omega_B\).

Entropia. Evolução para o macroestado mais provável.

A probabilidade de cada macroestado é obtida dividindo \(\Omega\), o número de microestados associados a esse macroestado, por \(\Omega_{total}\) :

P_A(U_A)=[\Omega_A(U_A)\Omega_B(U-U_B)]/\Omega_t

O número de microestados combinados atinge um \(U_A=7\) máximo quando  .

Fonte: Eric Mazur

Após um número muito grande de colisões partícula-partição ter ocorrido, as probabilidades de encontrar o sistema em no macroestado \(U_A = 1\) e no macroestado \(U_A = 7\) são:

Entropia. Evolução para o macroestado mais provável.

Colisões entre as partículas e a partição redistribuem a energia entre as partículas, e ao longo do tempo o sistema evolui em direção ao macroestado mais provável - aquele para em que cada partícula tem sua "parte justa" de energia do sistema.

P_A(U_A)=[\Omega_A(U_A)\Omega_B(U-U_B)]/\Omega_t
P_A(1)=0,001401
P_A(7)=0,217056
Fonte: Eric Mazur

Como o número de microestados é muito grande, é mais conveniente trabalhar com o logaritmo natural desse número.

Entropia. Evolução para o macroestado mais provável.

Um sistema isolado sempre evolui de modo a maximizar o número de microestados \(\Omega\). Quando este número atinge um máximo, o sistema está em equilíbrio. Essa é a segunda lei da termodinâmica!

S\propto\ln(\Omega)

Essa tendência irreversível dos sistemas isolados de maximizar \(\Omega\)  é chamada de segunda lei da termodinâmica ou entropia.

S=k_B\ln(\Omega)
\Omega = \Omega_{maximo}\Rightarrow d\Omega = 0
\ln\Omega = \ln\Omega_{maximo}\Rightarrow d(\ln\Omega) = 0
\frac{d(k_B\ln\Omega)}{dU}=\frac{dS}{dU}=\frac{1}{T}
máximo

O número de microestados espaciais depende de V e N.

Entropia. Equilíbrio térmico de mecânico.

O número de microestados é:

Dividimos o compartimento em M  partes iguais:

M=\frac{V}{\delta V}
\Omega = M^N
\Omega = \left(\frac{V}{\delta V}\right)^N
\rightarrow

O logaritmo natural do número de microestados é a  entropia

S=k_B \ln(\Omega)
Fonte: Eric Mazur

A entropia é uma quantidade que é uma medida do número de microestados em um sistema. Quanto maior o número de microestados, maior a entropia. A entropia nos permite quantificar o espalhamento de energia ou partículas no espaço.

Entropia. A dependência da entropia com o volume

Para um sistema de N partículas de gás equiparticionadas sobre um volume V, podemos escrever que:

S= k_B[N\ln(V)-N\ln(\delta V)]

Em geral, estamos preocupados com variações na entropia:

\Delta S= S_f-S_i = N\ln\left( \frac{V_f}{V_i} \right)

que não depende do tamanho dos compartimentos, \(\delta V\) .

Como a entropia muda quando um sistema de dois gases que interagem evolui para o equilíbrio.

Entropia. A dependência da entropia com o volume

A entropia de um sistema combinado é a soma das entropias dos sistemas individuais.

\Omega = \Omega_A\Omega_B
S=k_B\ln(\Omega_A\Omega_B)=k_B\ln(\Omega_A)+k_B\ln(\Omega_B)=S_A+S_B
V_A=\frac{N_A}{N_B}V_B
P_A=P_B
E_{term_A}=\frac{N_A}{N_B}E_{term,B}
T_A = T_B

A entropia é máxima no equilíbrio mecânico.

A entropia é máxima no equilíbrio térmico.

Fonte: Eric Mazur
Fonte: Eric Mazur
Fonte: Eric Mazur

A energia térmica de um gás em termos de sua temperatura é:

Entropia. Gás ideal monoatômico.

E_{term}=\frac{3}{2}Nk_BT

A entropia em termos da temperatura:

S=\frac{3}{2}k_BN\ln(E_{term})-k_BN\ln\left( \frac{\delta\mathcal{V}}{b} \right)
S=\frac{3}{2}k_BN\ln(T)+S_0

onde \(S_0\)   absorve todos os termos constantes.

A variação da entropia em termos da temperatura:

\Delta S=\frac{3}{2}k_BN\ln\left(\frac{T_f}{T_i}\right)

A entropia em termos do volume:

S= k_B[N\ln(V)-N\ln(\delta V)]
S= k_BN\ln(V)+S_0

onde \(S_0\)   absorve todos os termos constantes.

A variação da entropia em termos do volume:

\Delta S= S_f-S_i = Nk_B\ln\left( \frac{V_f}{V_i} \right)

Podemos combinar as equações para a entropia para obter uma expressão que nos diga como a entropia depende tanto do volume quanto da temperatura.

Entropia. Gás ideal monoatômico.

\Omega = \Omega_{e}\Omega_v

Tomando o logaritmo natural desta equação

S=S_s+S_v

Devemos substituir os resultados anteriores para entropia do gás ideal monoatômico:

S=k_BN\ln(V)+\frac{3}{2}k_BN\ln(T)+S_0
S=k_BN\ln(T^{3/2}V)+S_0

Suponha que eu jogue três moedas. Quantos resultados possíveis existem?

Combinatória

1

3

3

1

8

A combinatória está preocupada com a composição de eventos e não com a sequência de eventos (a ordem não importa).

p_i=\left( \frac{n_i}{N} \right)
P_{3H}=\frac{1}{8}
P_{2H}=\frac{3}{8}
P_{1H}=\frac{3}{8}
P_{0H}=\frac{1}{8}

Suponha que eu jogue três moedas. Quantos resultados possíveis existem?

Combinatória

1

3

3

1

8

Macroestado - descrevemos um sistema em termos de suas propriedades de grande escala.

Para um gás o macroestado é descrito por propriedades de grande escala que podem ser medidas prontamente, como temperatura, pressão e volume. O microestado é descrito por propriedades de pequena escala como a posição e momento de cada partícula individual. 

Microestado - descrevemos um sistema em termos de suas propriedades de pequena escala.

Há 8 microestados com a mesma probabilidade:

p=\left( \frac{1}{8} \right)

Há 4 macroestados com as distintas probabilidades:

P_{3H}=\frac{1}{8}
P_{2H}=\frac{3}{8}
P_{1H}=\frac{3}{8}
P_{0H}=\frac{1}{8}

Suponha que eu jogue três moedas. Quantos resultados possíveis existem?

Combinatória

1

3

3

1

8

Multiplicidade - Número de microestados correspondentes a um dado macroestado

A probabilidade de qualquer macroestado particular pode ser escrita:

\Omega_t=1+3+3+1=8
\text{probabilidade de n H's}=\frac{\Omega(n)}{\Omega_t}

Combinatória

Precisamos de uma equação para calcular de quantas formas diferentes um conjunto de objetos pode ser arranjado (ordem importa) e combinado (ordem não importa).

\Omega_t=5!=5.4.3.2.1=120

Quantas são as possíveis sequências numéricas?

\Omega_t=N!=N(N-1)(N-2)\cdots3.2.1

Suponha agora que, das cinco bolas, três são vermelhas (R) e duas são verdes (G), e perguntamos quantos arranjos diferentes das cores são possíveis

\Omega_t=\frac{5!}{3!2!}=\frac{120}{6\times 2}=10

Quantas são as possíveis sequências numéricas?

\Omega_t=\frac{N!}{n_1!n_2!n_3!\cdots}
Fonte: Ruth & Shabay
Fonte: Ruth & Shabay

Combinatória

Em geral, para uma coleção de N objetos com t categorias, dos quais ni objetos indistinguíveis entre si, mas distinguíveis nas outras t-1 categorias, a multiplicidade é

\Omega_t=\frac{N!}{n_1!n_2!n_3!\cdots}

Aqui há t = 2 categorias: R e G.

Na categoria 1 (R):  \(n_1=3\)  .

Na categoria 2 (G):  \(n_2=2\)  .

\Omega_t=\frac{N!}{n_1!n_2!}

Para sistemas com apenas duas categorias (cima/baixo, direita/esquerda, vermelho/verde, cara/coroa, etc.)

N=n_1+n_2
n_2=N-n_1
\Omega_t=\frac{N!}{n!(N-n)!}

É o número de modos de escolher n objetos de uma categoria a partir de um total de N objetos. 

Fonte: Ruth & Shabay

Combinatória

Sistemas de dois resultados possíveis e independentes das tentativas anteriores é chamado de processo de Bernoulli.

A probabilidade de Bernoulli é definida como

P_{N}(n)=\frac{N!}{n!(N-n)!}p^nq^{N-n}

E é uma distribuição binomial.

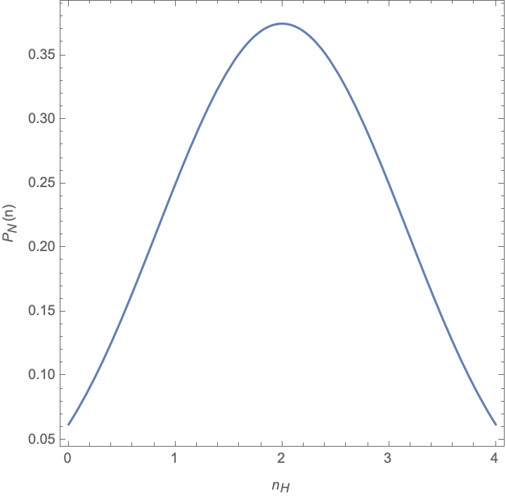
N=4
p=\frac{1}{2}
q=\frac{1}{2}
P_4(2)=\frac{6}{16}=0,375

Suponha que você esteja jogando quatro moedas e decida definir o macroestado do sistema após qualquer lançamento como o número de caras lançadas. Quantos (a) macroestados e (b) microestados existem para este sistema? (c) Qual é a probabilidade de sair três caras? (d) Qual é o macroestado mais provável após qualquer lançamento?

\(\Omega(N,n_H)\)  é um máximo quando há \(n_H=2\)   caras,  (multiplicidade 6).

\Omega(N,n)= \frac{N!}{n!(N-n)!}=6
P_N(n)= \Omega(N,n)p^nq^{N-n}=6\times \frac{1}{16}=0,375

O macroestado mais provável é para  \(n_H=2\).

< n_{2H} >=2
P_N(n)= \Omega(N,n)p^nq^{N-n}

IFC 2 - Aula 24 (não ministrada)

By Ronai Lisboa

IFC 2 - Aula 24 (não ministrada)

UNIDADE 3 : Termodinâmica. Entropia. Ordem e Desordem. Estados acessíveis. Microestados e macroestados. Abordagem estatística da entropia.

  • 206