図書館システムを速くて軽くするために

代表取締役・エンジニア 吉本龍司

CC-BY

Profile

カーリルの社長

エンジニア

ものづくり

 

図書館以上に、

ほとんどの日本の企業は終わってる

(優秀なエンジニアは死んでいる)

課題提起

図書館システムを軽くしたい

費用

速度

拡張性

気持ち的に

カーリル

  • 複数の図書館をまとめて検索
  • 全国6700館以上の図書館に対応
  • 民間企業(株式会社カーリル)が運営
  • 2010年3月にサービスを開始

 

日本最大の図書館蔵書検索サイト

カーリル本体

およそ2か月で構築

高速横断検索(京都府)

およそ1か月で構築

だったらカーリル作ってよ

図書館システムって何?

図書館が一般的に5年更新で

調達する予算額の大きいやつ。

ベンダーは安いといい、図書館は高いという。

紙の資料を管理する。

利用者を管理する。

貸出を管理する。

ウェブサービス(Web-OPAC)を提供する。

県立の場合は+横断検索

面倒...

とりあえず動いてほしいでしょ?

ちょっとだけやってみました。

 

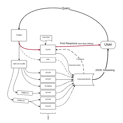
ー Unitrad API

2016年4月- 京都府立図書館の横断検索がカーリルに

開発期間は1カ月 0.1秒以内に1ページ目を表示

6年間の反省

カーリルの世界

公共図書館の世界

アプリ

研究

速い

安い

落ちがある・・ISBNのない本の扱い

高い

遅い

使えない

 

都道府県立図書館の

横断検索

ゆにかねっと

伝統的な横断検索システムの再発明

6年間のカーリルが取り組んできた成果・・・API設計

オープンなデータ流通

アプリ

研究

速い

安い

正確

カーリル

図書館

カーリルの仕事の大部分は設計

仕様書の段階で作業の90%は終わってるんじゃないの?

(Unitrad APIの設計は15日、実装は10日)

沖縄県恩納村 周辺地域+北海道石狩市(友好図書館)

福岡県小郡市 県境を越える(福岡県・佐賀県)

福井県鯖江市

 市立図書館が運営する日本最大の横断検索

 

どんな規模の図書館でも、

検索端末でふつうに本が探せること

 

図書館員が手軽に検索サイトを立ち上げられるように―――まずはいろいろなトライが必要

京都府立図書館
がおとなすぎ

未来のためには投資が必要

図書館ができる投資とは何か?

神デバッグの世界へ

鯖江市図書館

多摩デポ

安ければいいの?

自由な未来はAPI

つながることの重要性

一緒に設計しませんか

県立長野図書館”これからの図書館フォーラム”

By Ryuuji Yoshimoto

県立長野図書館”これからの図書館フォーラム”

  • 2,156