An exploration of dark energy with analytical and numerical tools using the large scale structures of the universe

 

Santiago Casas

 

 

Postdoctoral Researcher

TTK, RWTH Aachen University

     @santiagocasas                                                                                        @sant87casas

Dark Energy & Modified Gravity

The Horndeski Lagrangian

PhD thesis: Non-linear structure formation in models of Dark Energy and Modified Gravity, http://archiv.ub.uni-heidelberg.de/volltextserver/23120/

Beyond Einstein's GR

Scalar-Tensor theories

Effect on LSS

N-Body simulations

CONCEPT: Python and Neutrinos

GADGET2/CoDECS

Credit: Yun Ling, My bachelor student,

Jeppe Dakin (U. Zurich)

Credit: Dr. Marco Baldi, Master thesis co-supervisor

Approximate methods: COLA

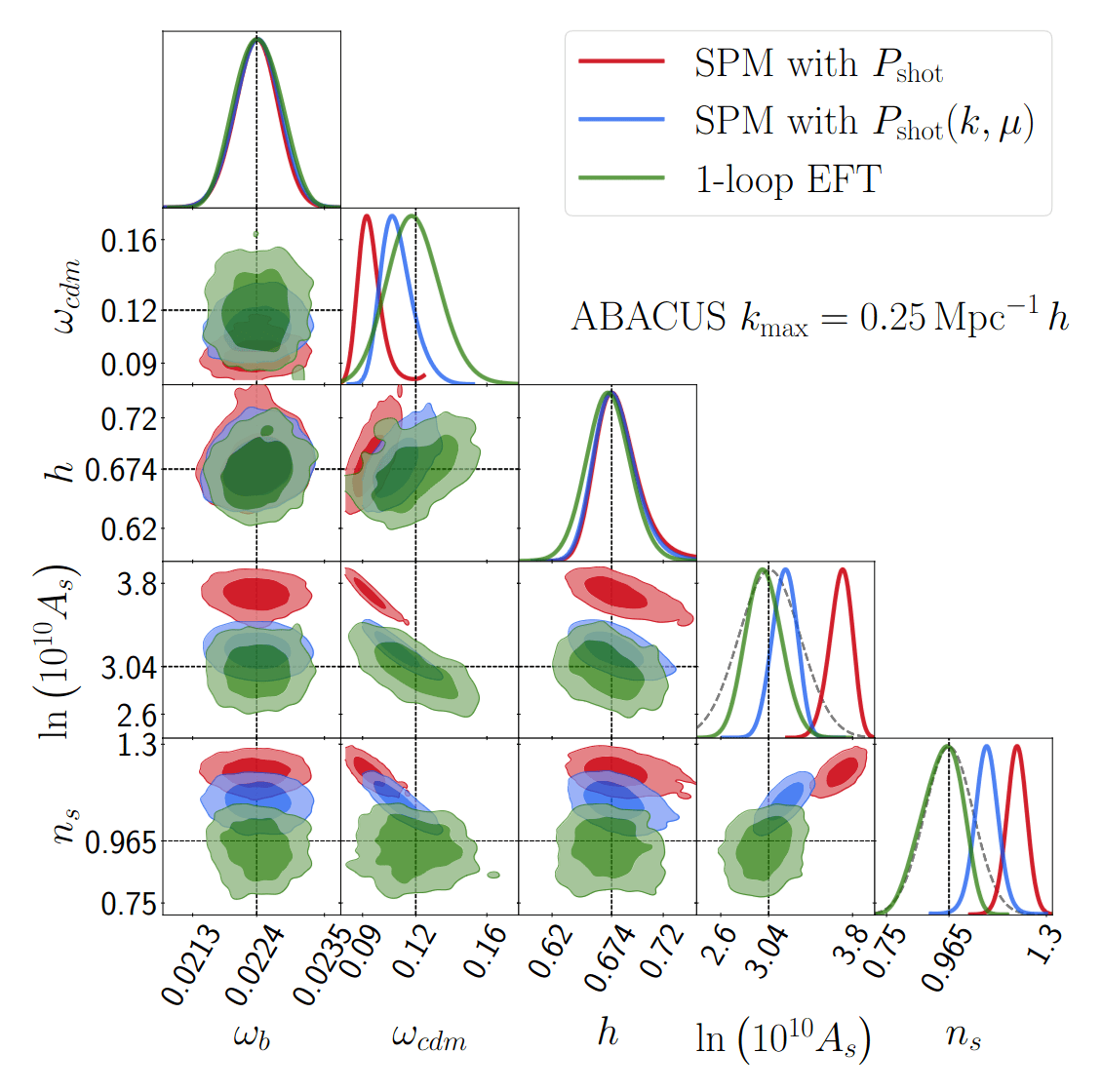
ABACUS: Fits for GCspectro with 1loopEFT

Other codes tested:

gevolution

flowpm

GNQ: Growing Neutrino Quintessence (developed in Heidelberg)

Credit: Winther, SC, Koyama, et al (2019)

Credit: SC, Führer, Ayaita, Weber, Wetterich

Credit: Rademacher, Moradinezhad, Lesgourges, SC

My Journey with Euclid

Credits: www.esa.int/Science_Exploration/Space_Science/Euclid, www.euclid-ec.org, ESA/NASA/SpaceX, Euclid Consortium

Euclid consortium scientist visits Cannes. Credits: ThalesAlenia Space

Euclid preparation: VII. Forecast validation for Euclid cosmological probes,,Blanchard et al. arXiv:1910.09273

Awardees of the Euclid STAR Prize Team 2019

EC Builder Status achieved 2023

Early Release Observations. ECICOM, ECEPO: Social media manager of instagram: @euclidconsortium

Euclid Launch: 1st July 2023

Large forecasting projects

The Fingertip Galaxy

WEAK Lensing and Galaxy Clusteering

SC, Lesgourgues, Schöneberg, et al., Euclid: Validation of the MontePython forecasting tools, 2303.09451 

SC, Kunz, Martinelli, Pettorino, Phys.Dark Univ. 18 1703.01271

3x2pt Photometric Cosmic Shear + Clustering

Spectroscopic Galaxy Clustering: BAO+RSD+DM+LSS+Galaxy bias

Excellent complimentarity

https://www.esa.int/Science_Exploration/Space_Science/Euclid/Euclid_test_images_tease_of_riches_to_come

FISHER Matrix FORECASTS

Code: CosmicFish

S.Casas, M.Martinelli and M.Raveri

Soon to be released: Full pythonic version

https://github.com/santiagocasas/cosmicfishpie

Cosmomathica/Fishermathica

Python, Numpy-intensive

Couples to CAMB, CLASS, HiCLASS, MGCAMB, input4cast files

GC, WL, 21cm-IM, 3x2pt, CMB

Euclid, DESI, Rubin LSST, SKAO

Wolfram Language,

Cosmomathica-FORTRAN link for CAMB

GC, WL

Euclid, SKA1

Used to produce and validate IST:F forecasts 2015-2019

Hessian of a Gaussian Likelihood. Used to approximate posterior distributions at the maximum (fiducial value)

First code to be validated against MontePython MCMC forecasts

SC, Lesgourgues, Schöneberg, et al., Euclid: Validation of the MontePython forecasting tools, 2303.09451 

Euclid preparation: VII. Forecast validation for Euclid cosmological probes,,Blanchard et al. arXiv:1910.09273

SC, Kunz, Martinelli, Pettorino, Phys.Dark Univ. 18 1703.01271

https://github.com/santiagocasas/cosmomathica

Euclid theory working group

SC, I. Tutusaus : Work Package lead of WP6, Forecasting and statistics

SC: Member of WP1,2,3,4,6,7,11 : From theory and non-linearities to likelihood

SC: Co-coordinator of the KeyPaper-Theory-1 project

\rm{d}s^2 = -(1+2\Psi) \rm{d}t^2 + a^2(1-2\Phi) \rm{d}x^2
G_{\rm eff}=\left(1+ \frac{2\beta^2(\phi_0)}{Z(\phi_0)}e^{-m(\phi_0)r}\right) G_N
\newcommand{\sg}{\ensuremath{\sigma_{8}}} \newcommand{\de}{\mathrm{d}} S = \frac{c^4}{16\pi G} \int{\de^4 x \sqrt{-g} \left[R+f(R)\right]}

Leader and first author of TWG-Standard Project 1 paper:

SC, Cardone, Sapone, et al, Euclid: Constraints on f(R) cosmologies from the spectroscopic and photometric primary probes, 2306.11053 

Frusciante, Pace, Cardone, SC et al, Euclid: Constraining linearly scale-independent modifications of gravity with the spectroscopic and photometric primary probes, 2306.12368

Main tasks:

Constrain gravitational potentials

Test for screening mechanisms

Check theories of modified gravity

Requires expertise with modified Einstein-Boltzmann solvers,

Emulators, Halo-model,

Fisher and likelihoods

Euclid: Likelihood and Nonlinear TASKFORCES

  • GCspectro: EFT 1-loop RSD in multipoles
  • 3x2pt photo:
    • Covariance, nonlinear Super-Sample
    • Galaxy Bias expansion
    • Emulators for nonlinear, HMCode, Halofit, Bacco, EuclidEmu
    • Baryonic Feedback: different parameters
  • Different emulators with systematic offsets
  • Euclid error bars can distinguish among them

EUCLID PRELIMINARY

Credit: P. Carrilho for IST:NL

Credit: SC, for IST:NL

Cosmological Likelihood for Observables in Euclid

Credit: SC, for IST:L

Credit: SC, for IST:NL

SC: Main developer and core member of CLOE. KeyPaper co-lead of 3x2pt in IST:NL

Preparation of DR1 analysis

  • Biasing when failing to analyse data with correct model of baryonic feedback

Other Surveys and CROss-correlations

Vera Rubin Observatory, LSST Project Office - http://www.lsst.org/gallery/telescope-rendering-2013

DESI telescope in Tucson, Arizona, in the Schuk Toak District on the Tohono O’odham Nation

Square Kilometer Array Observatory https://www.skao.int/

SC, Carucci, Pettorino et al (2022), Constraining gravity with synergies between radio and optical cosmological surveys, 2210.05705 

CMB Stage-IV experiments:  https://kipac.stanford.edu/research/projects/cmb-stage-4

Invited talk at the Manchester Optical x Radio Synergy meeting

Neutrinos and LSS with Euclid & more

Euclid Preparation: Sensitivity to Neutrino parameters. (Under internal review). Archidiacono, Lesgourgues, SC, Pamuk, et al.

EUCLID PRELIMINARY

  • \(M_{\nu}\) and \(N_{\rm eff}\)
  • Combination of different probes breaks degeneracies
  • For our given \(\ell_{\rm max}\) the effect of baryonic feedback is small <10%
  • Euclid (all) 1\(\sigma\) error: 30-60 meV

future AVENUES of work

 

Some highlights and the way forward

Text

highlights & future avenues of work

JAX, Differentiable Programming, Variational Tools, Bayesian-ML-emulators

JAX-COSMO: Campagne, Lanusse, Zuntz, SC, et al, 2302.05163.

https://github.com/DifferentiableUniverseInitiative/jax_cosmo

Automatic Fisher Matrices

Go beyond Fisher: DALI, etc...

Differentiable Boltzmann codes:

  • DiscoDJ, Hahn et al: 2311.03291
  • RWTH-Aachen version directly in C/C++ -> MIAPbP workshop

Emulators with AD:

  • CosmoPower : 2305.06347
  • Make uncertainty-aware emulators: Bayesian-NNs
  • https://github.com/santiagocasas/looti
  • AD (with JAX or Pytorch) to emulate Boltzmann codes.
  • Specifically for Modified Gravity -> codes still too slow

In collaboration with Johanna Schaffmeister and Sven Günther, students at RWTH

Accelerate parameter inference by factor 10^4 wrt current (Euclid) pipelines:

  • Hamilton Monte Carlo
  • Stochastic Variational Inference

Text

highlights & future avenues of work

Non-linearities for spectroscopic and photometric LSS probes

CLASS 1-loop: Linde, Moradinezhad, Radermacher, SC, Lesgourgues, 2302.05163.

  • Soon: paper code release. Fully integrated into CLASS/classy and MontePython
  • Unbiased constraints tested against simulations
  • DESI forecasts, tested against Euclid IST:F model
  • Can we add MG (f(R)?, mu/Sigma) and neutrinos?

Techniques to include neutrinos as linear recipe through relativistic gauge transformations

CONCEPT: Python and Neutrinos

  • Managed to reproduce HMCode results for the P_mm, P_cb.

Credit: Yun Ling, My bachelor student,

Jeppe Dakin (U. Zurich)

KP-JC6-SP1 paper: Koyama, Pamuk, SC, et al

  • Study biasing in parameter estimation due to differences in non-linear predictions (halo-model, simulations, emulators).
  • Theoretical errors are important!
  • Emulators for the nonlinear matter power spectrum beyond ΛCDM, arXiv:1903.08798,
    Winther, SC, Baldi,  Koyama, et al.

Exotic models of DE-MG-\(\nu\):

Dynamics of neutrino lumps in growing neutrino quintessence, arXiv:1608.02358.
SC, Pettorino, Wetterich

Emulators?

Text

highlights & future avenues of work

Euclid projects and synergies with other surveys

Constraining gravity with synergies between radio and optical cosmological surveys,
arXiv:2210.05705.
SC, Carucci, Pettorino, Camera, Martinelli

  • First time that a forecast for DESI GCsp x 21cm-IM was proposed in MG theories.
  • Many possibilities to combine photo+spectro+IM (LIM), with different properties in systematics.
  • Rubin LSST, SKAO Radio-WL and GC probes
  • Co-leading KeyProject (with P. Carrilho) in study of non-linear power spectra in 3x2pt analysis. Running MCMC chains.
  • Large differences in baryonic models (large param space) Bacco/BCemu/HMcode
  • Preparations for DR1
    with CLOE.
  • Non-linear bias, BNT, ....

Combinations of SKAO with Euclid still to be performed. MEERKAT data?

Possible combinatons with Roman H\(\alpha\) and [OIII] tracers. Overlap and extension of redshift ranges offers interesting possibilities.

Wang et al. (2022)

  • Nancy Grace Roman Telescope offers interesting synergies with its multiband photometry and spectroscopy. High number density -> voids, filaments, higher-order statistics?
  • Kinematic lensing?
  • Euclid: Sensitivity to neutrino parameters.
  • Most detailed MCMC forecasts to date for Euclid GCsp + 3x2pt photo + Cluster number counts + Planck (stage-IV CMB). For neutrino mass and N_eff.
  • Using all the techniques learned in my previous papers.
  • Archidiacono, Lesgourgues, SC, et al (in preparation, under internal review).
  • For DR1: Use Class-1loop?
    Use proper baryonic emulators

Text

highlights & future avenues of work

Modified Gravity + Dark Energy + Exploratory research

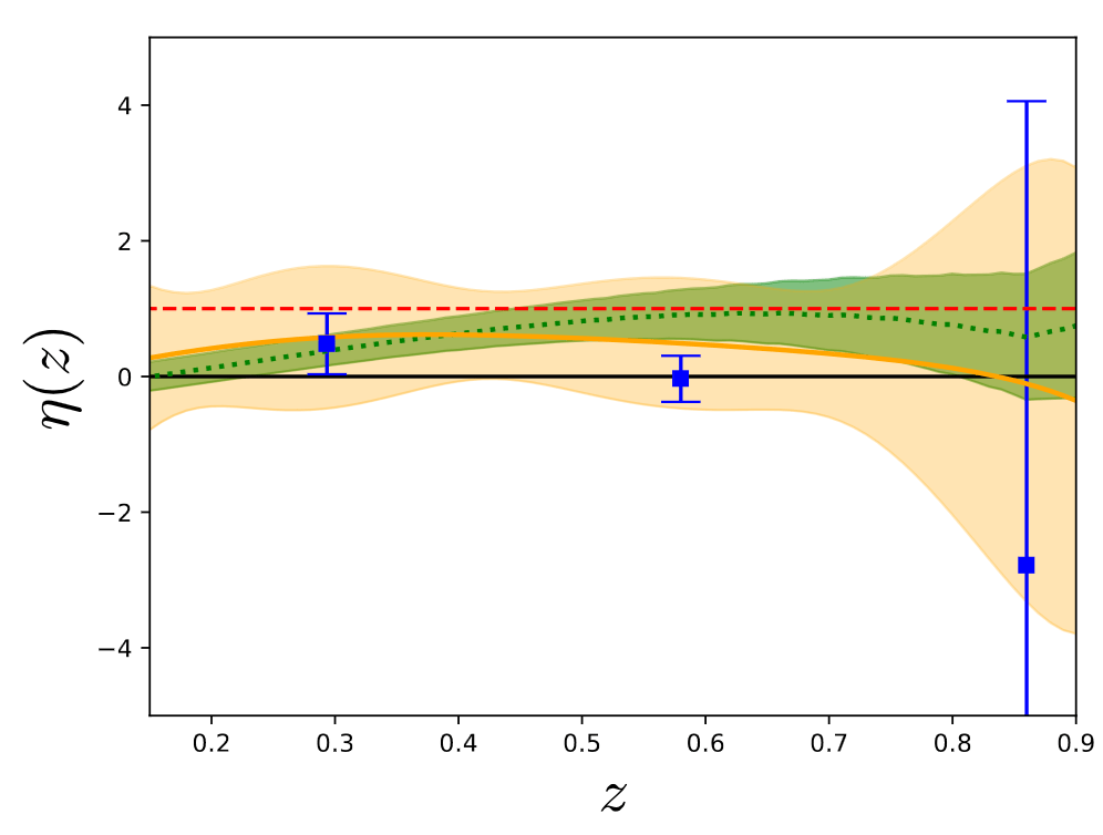
Model-independent reconstruction of the linear anisotropic stress η
arXiv:1805.00027
Pinho, SC, Amendola

  • Model dependence in MG is a big problem
  • Parametrizations bring artiicial constraints
  • Use of SNIa for d_L, Cosmic Chronometers (for H0) and RSD+lensing ratios (similar to E_g statistics) yields constraints on gravitational potentials, independent from DM/DE w(z) assumptions.
  • A re-analysis of this with new data, using JAX-Cosmo (AD-tools) will simplify the problem considerably. Needs derivatives of binned data.
  • Testing Screened Modified Gravity; Brax, SC, Desmond, Elder, arXiv:2201.10817.
  • Linear and non-linear Modified Gravity forecasts with future surveys, arXiv:1703.01271. SC, Kunz, Martinelli,  Pettorino.
  • Forecasted and current constraints on parametrized MG, do not take screening correctly into account (only exists for specific scalar-tensor Lagrangians)
  • Using work by Brax et al, convert screening of potentials into mu/Sigma constraints and test/forecast with LSS surveys.
  • Higgs-dilaton cosmology: An inflation-dark-energy connection and forecasts for future galaxy surveys, arXiv:1712.04956.
    SC, Pauly, Rubio.

    Connections between inflation and Dark Energy (i.e. ns vs w0) (late-time correlated to early time)

  • Leverage recent power of CMB-XC-LSS (Euclid and others)

  • Study if GWs bring extra information (Einstein-Telescope/Aachen/Padova collaboration)

Text

MERCI !!

Dankeschön!!

Thanks!!

Research-Statement

By Santiago Casas

Research-Statement

Some slides about my career path, research accomplishments and my goals for the next years.

  • 427