
Lecture 4: Linear Classification
Shen Shen
Feb 21, 2025
11am, Room 10-250
Intro to Machine Learning

Supervised Learning
Algorithm
\(\mathcal{D}_\text{train}\)
🧠⚙️
Hypothesis class
Hyperparameters
Objective (loss) function
Regularization
Recap:
regressor
"Use" a model
"Learn" a model
Recap:
"Use" a model
"Learn" a model
train, optimize, learn, tune,
adjusting/updating model parameters
gradient based
Supervised Learning
Algorithm
\(\mathcal{D}_\text{train}\)
🧠⚙️
Hypothesis class
Hyperparameters
Objective (loss) function
Regularization
regressor
predict, test, evaluate, infer
applying the learned model
no gradients involved
Supervised Learning
Algorithm
🧠⚙️
Hypothesis class
Hyperparameters
Objective (loss) function
Regularization
Today:
classifier
\(\mathcal{D}_\text{train}\)
{"Fish", "Grizzly", "Chameleon", ...}
\(\{+1,0\}\)
\(\{😍, 🥺\}\)
Today:


new feature
"Fish"
new prediction
{"Fish", "Grizzly", "Chameleon", ...}
Supervised Learning
Algorithm
🧠⚙️
Hypothesis class
Hyperparameters
Objective (loss) function
Regularization
image adapted from Phillip Isola
Outline
- Linear (binary) classifiers
- to use: separator, normal vector
- to learn: difficult! won't do
- Linear logistic (binary) classifiers
- to use: sigmoid
- to learn: negative log-likelihood loss
- Multi-class classifiers
- to use: softmax
- to learn: one-hot encoding, cross-entropy loss
Outline
-
Linear (binary) classifiers
- to use: separator, normal vector
- to learn: difficult! won't do
- Linear logistic (binary) classifiers
- to use: sigmoid
- to learn: negative log-likelihood loss
- Multi-class classifiers
- to use: softmax
- to learn: one-hot encoding, cross-entropy loss
linear regressor
linear binary classifier
features
parameters
linear combination
predict
\(x \in \mathbb{R}^d\)
\(\theta \in \mathbb{R}^d, \theta_0 \in \mathbb{R}\)
\(\theta^T x +\theta_0\)
\(z\)
\(=z\)
if \(z > 0\)
otherwise
\(1\)
0

Outline
-
Linear (binary) classifiers
- to use: separator, normal vector
- to learn: difficult! won't do
- Linear logistic (binary) classifiers
- to use: sigmoid
- to learn: negative log-likelihood loss
- Multi-class classifiers
- to use: softmax
- to learn: one-hot encoding, cross-entropy loss
- To learn a model, need a loss function.
- Very intuitive, and easy to evaluate 😍
- One natural loss choice:
- Very intuitive, and easy to evaluate 😍
- Very hard to optimize (NP-hard) 🥺
- "Flat" almost everywhere (zero gradient)
- "Jumps" elsewhere (no gradient)
Outline
- Linear (binary) classifiers
- to use: separator, normal vector
- to learn: difficult! won't do
-
Linear logistic (binary) classifiers
- to use: sigmoid
- to learn: negative log-likelihood loss
- Multi-class classifiers
- to use: softmax
- to learn: one-hot encoding, cross-entropy loss
linear
binary classifier
features
parameters
linear
combination
predict
\(x \in \mathbb{R}^d\)
\(\theta \in \mathbb{R}^d, \theta_0 \in \mathbb{R}\)
\(\theta^T x +\theta_0\)
\(=z\)
linear logistic
binary classifier
if \(z > 0\)
otherwise
\(1\)
0
if \(\sigma(z) > 0.5\)
otherwise
\(1\)
0

: a smooth step function
Sigmoid
if \(\sigma(z) > 0.5\)
otherwise
\(1\)
0
if \(z > 0\)
\(1\)
0

otherwise
-
\(\sigma\left(\cdot\right)\) between \((0,1)\) vertically
(\(\sigma\left(\cdot\right)\) monotonic, very elegant gradient (see hw/rec)
- \(\theta\), \(\theta_0\) can flip, squeeze, expand, or shift the \(\sigma\left(\cdot\right)\) curve horizontally
-
Sigmoid \(\sigma\left(\cdot\right)\) outputs the probability or confidence that feature \(x\) has positive label.
if \(\sigma(z) \)
-
Predict positive
e.g. to predict whether to bike to school using a given logistic classifier
1 feature:
2 features:



image credit: Tamara Broderick

linear logistic classifier still results in the linear separator

\(\theta^T x+\theta_0=0\)
Outline
- Linear (binary) classifiers
- to use: separator, normal vector
- to learn: difficult! won't do
- Linear logistic (binary) classifiers
- to use: sigmoid
- to learn: negative log-likelihood loss
- Multi-class classifiers
- to use: softmax
- to learn: one-hot encoding, cross-entropy loss

training data:


😍
🥺
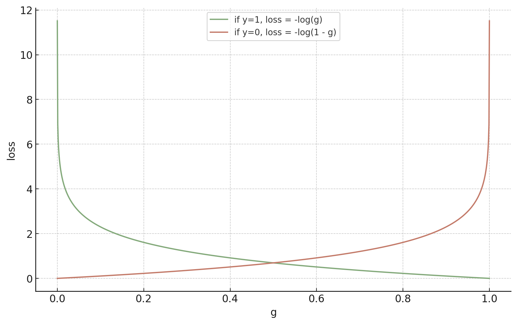
Recall, the labels \(y \in \{+1,0\}\)


training data:


😍
🥺
If \(y = 1\)

😍
🥺

training data:


😍
🥺
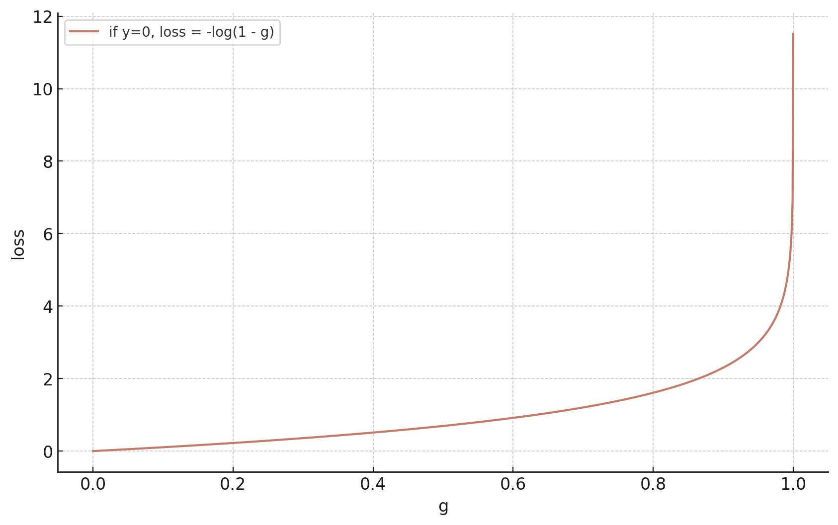
If \(y = 0\)
😍
🥺

training data:

linear
binary classifier
features
parameters
linear combo
predict
\(x \in \mathbb{R}^d\)
\(\theta \in \mathbb{R}^d, \theta_0 \in \mathbb{R}\)
\(\theta^T x +\theta_0\)
\(=z\)
linear logistic
binary classifier
loss
\((g - y)^2 \)
linear
regressor
closed-form or
gradient descent
NP-hard to learn
- gradient descent only
- need regularization to not overfit
optimize via
Outline
- Linear (binary) classifiers
- to use: separator, normal vector
- to learn: difficult! won't do
- Linear logistic (binary) classifiers
- to use: sigmoid
- to learn: negative log-likelihood loss
-
Multi-class classifiers
- to use: softmax
- to learn: one-hot encoding, cross-entropy loss
Video edited from: HBO, Sillicon Valley
🌭
\(x\)
\(\theta^T x +\theta_0\)
\(z \in \mathbb{R}\)

\(\sigma(z) :\) model's confidence the input \(x\) is a hot-dog
learned scalar "summary" of "hot-dog-ness"
\(1-\sigma(z) :\) model's confidence the input \(x\) is not a hot-dog
fixed baseline of "non-hot-dog-ness"
🌭
\(x\)
\(\theta^T x +\theta_0\)
\(z \in \mathbb{R}\)
if we want to predict \(\{\)hot-dog, pizza, pasta, salad\(\}\)
❓
\(z \in \mathbb{R}^4\)
distribution over these 4 categories
4 scalars, each one as a "summary" of a food category
Outline
- Linear (binary) classifiers
- to use: separator, normal vector
- to learn: difficult! won't do
- Linear logistic (binary) classifiers
- to use: sigmoid
- to learn: negative log-likelihood loss
-
Multi-class classifiers
- to use: softmax
- to learn: one-hot encoding, cross-entropy loss
🌭
\(x\)
\(\theta^T x +\theta_0\)
\(z \in \mathbb{R}^4\)
distribution over these 4 categories
if we want to predict \(\{\)hot-dog, pizza, pasta, salad\(\}\)
❓
\( \begin{bmatrix} -0.23 \\ 3.67 \\ 1.47 \\ 0.44 \end{bmatrix} \)
\( \begin{bmatrix} 0.0173 \\ 0.8543 \\ 0.0947 \\ 0.0338 \end{bmatrix} \)
entries between (0,1), sums up to 1
training data
parameters
linear combo
predict
\(x \in \mathbb{R}^d,\)
\(\theta \in \mathbb{R}^d, \theta_0 \in \mathbb{R}\)
\(\theta^T x +\theta_0\)
\(=z \in \mathbb{R}\)
linear logistic
binary classifier
one-out-of-\(K\) classifier
\(\theta \in \mathbb{R}^{d \times K},\)
\(=z \in \mathbb{R}^{K}\)
\(\theta^T x +\theta_0\)
positive if \(\sigma(z)>0.5\)
category corresponding to the largest entry in softmax\((z)\)
\(\theta_0 \in \mathbb{R}^{K}\)
\(y \in \{0,1\}\)
\(x \in \mathbb{R}^d,\)
\(y: K\)-dimensional one-hot
Outline
- Linear (binary) classifiers
- to use: separator, normal vector
- to learn: difficult! won't do
- Linear logistic (binary) classifiers
- to use: sigmoid
- to learn: negative log-likelihood loss
-
Multi-class classifiers
- to use: softmax
- to learn: one-hot encoding, cross-entropy loss
image adapted from Phillip Isola




One-hot encoding:
- Encode the \(K\) classes as an \(\mathbb{R}^K\) vector, with a single 1 (hot) and 0s elsewhere.
- Generalizes from {0,1} binary labels




current prediction
\(g=\text{softmax}(\cdot)\)
feature \(x\)

true label \(y\)

image adapted from Phillip Isola
loss \(\mathcal{L}_{\mathrm{nllm}}({g}, y)\\=-\sum_{\mathrm{k}=1}^{\mathrm{K}}y_{\mathrm{k}} \cdot \log \left({g}_{\mathrm{k}}\right)\)

feature \(x\)

true label \(y\)





current prediction
\(g=\text{softmax}(\cdot)\)
image adapted from Phillip Isola
loss \(\mathcal{L}_{\mathrm{nllm}}({g}, y)\\=-\sum_{\mathrm{k}=1}^{\mathrm{K}}y_{\mathrm{k}} \cdot \log \left({g}_{\mathrm{k}}\right)\)
- Generalizes negative log likelihood loss \(\mathcal{L}_{\mathrm{nll}}({g}, {y})= - \left[y \log g +\left(1-y \right) \log \left(1-g \right)\right]\)
- Appears as summing \(K\) terms, but
- for a given data point, only the term corresponding to its true class label matters.
Negative log-likelihood \(K-\) classes loss (aka, cross-entropy)
\(y:\)one-hot encoding label
\(y_{{k}}:\) either 0 or 1
\(g:\) softmax output
\(g_{{k}}:\) probability or confidence in class \(k\)
Classification


Image classification played a pivotal role in kicking off the current wave of AI enthusiasm.
Summary
- Classification: a supervised learning problem, similar to regression, but where the output/label is in a discrete set.
- Binary classification: only two possible label values.
- Linear binary classification: think of \(\theta\) and \(\theta_0\) as defining a d-1 dimensional hyperplane that cuts the d-dimensional feature space into two half-spaces.
- 0-1 loss: a natural loss function for classification, BUT, hard to optimize.
- Sigmoid function: motivation and properties.
- Negative-log-likelihood loss: smoother and has nice probabilistic motivations. We can optimize via (S)GD.
- Regularization is still important.
- The generalization to multi-class via (one-hot encoding, and softmax mechanism)
- Other ways to generalize to multi-class (see hw/lab)
Thanks!
We'd love to hear your thoughts.
Linear Logistic Classifier
- Mainly motivated to address the gradient issue in learning a "vanilla" linear classifier
-
The gradient issue is caused by both the 0/1 loss, and the sign functions nested in.
-
- But has nice probabilistic interpretation too.
-
As before, let's first look at how to make prediction with a given linear logistic classifier
(Binary) Linear Logistic Classifier
- Each data point:
- features \([x_1, x_2, \dots x_d]\)
- label \(y \in\){positive, negative}
- A (binary) linear logistic classifier is parameterized by \([\theta_1, \theta_2, \dots, \theta_d, \theta_0]\)
- To use a given classifier make prediction:
- do linear combination: \(z =({\theta_1}x_1 + \theta_2x_2 + \dots + \theta_dx_d) + \theta_0\)
- predict positive label if
otherwise, negative label.

: a smooth step function
Sigmoid
if \(\sigma(z) > 0.5\)
otherwise
\(1\)
0

linear
binary classifier
features
parameters
linear
combination
predict
\(x \in \mathbb{R}^d\)
\(A \in \mathbb{R}^{n \times n}, \theta_0 \in \mathbb{R}\)
\(\theta^T x +\theta_0\)
\(=z\)
linear logistic
binary classifier
if \(z > 0\)
otherwise
\(1\)
0
if \(\sigma(z) > 0.5\)
otherwise
\(1\)
0
\(X \in \mathbb{R}^{n \times d}\)
6.390 IntroML (Spring25) - Lecture 4 Linear Classification
By Shen Shen
6.390 IntroML (Spring25) - Lecture 4 Linear Classification
- 466