
Une plateforme logicielle de mining de données de forage en temps réel.

Projet N° : SII/138/2020
Promotion 2019 / 2020
Présenté par : Soheib BOUDALI
Devant le jury composé de :
- Mme H. DERIAS
- Mme F. OUAZAR
Proposé et dirigé par :
- Pr. A. GUESSOUM
- Mr. T.S. AHMEDI
Sommaire
- Contexte.
- Problématiques.
- Objectifs.
- Jeux de données.
- Fenêtrage de données.
- Apprentissage automatique.
- Conception.
- Challenges.
- Architecture.
- Perspectives.
Contexte
Contexte :
Le forage
Contexte :
Les Technologies d'informations dans le domaine du forage
Problématiques
Problématiques :
Economique
Problématiques :
Adaptation
Problématiques :
Temps de
non-Productivité
Objectifs
Objectifs :
L'independenceEconomique
Objectifs :
Adaptation de la solution selon les vrais besoins
Objectifs :
Reduction du temps de
non-productivité
Jeux de données
Jeux de données :
Présentation du dataset
| Dataset | Profondeur début (m) | Profondeur fin (m) | Taille |
|---|---|---|---|
| N1 | 13 | 1664 | 1651 * 8 |
| N2 | 14 | 4040 | 4027 * 8 |
| N3 | 11 | 2557 | 2547 * 8 |
Jeux de données :
Présentation des attributs
| L'attribut | Signification | Unité |
|---|---|---|
| Depth | Profondeur atteinte durant le forage. | mètre (m) |
| WOB | WOB Poids appliqué sur l’outil de forage. | Tonne (t) |
| RPM | Vitesse de rotation de l’outil de forage. | Rot / min |
| TORQUE | Force exercée sur la garniture de la part de la formation. | foot pound |
| SPP | Pression. | psi |
| FLOW IN | Quantité de boue de forage injectée. | litre/min |
| BIT TIME | Temps foré par un outil donné. | h |
| ROP | Taux ou vitesse de pénétration. | m/heure |
Jeux de données :
Nettoyage des données
Elimination des valeurs nulls :
pd.dataFrame.isnull().sum
>>> 0Elimination des données abérantes:
pd.boxplot(dataFrame)
Jeux de données :
Extraction des caractéristiques
Matrice de Corrélation

Jeux de données :
Normalisation
Jeux de données :
Partitionnement
-
Apprentissage : N-2
-
Validation : N-1
-
Test : N-3
Jeux de données :
Cadre d'étude
-
Big Data !
-
Classification supervisé !
-
Classification non-supervisé !
-
Traitement des series chronologiques !
Fenêtrage de données
Fenêtrage de données :
Caractéristiques
-
Largeur.
-
Décalage.
-
Partitionnement.
Fenêtrage de données :
Type 1

Fenêtrage de données :
Type 1

Fenêtrage de données :
Type 2

Fenêtrage de données :
Type 2

Apprentissage Automatique
Apprentissage automatique :
2 Méthodes
Prédiction du ROP
Prediction à 1 mètre dans le futur
Prediction à 10 mètres dans le futur
Apprentissage automatique :
Prédiction à un mètre dans le futur
Apprentissage automatique :
Prediction à 1 mètre dans le futur
BASELINE

Apprentissage automatique :
Prediction à 1 mètre dans le futur
Linear

Apprentissage automatique :
Prediction à 1 mètre dans le futur
ANN

Apprentissage automatique :
Prediction à 1 mètre dans le futur
CNN

Apprentissage automatique :
Prediction à 1 mètre dans le futur
LSTM

Apprentissage automatique :
Prediction à 10 mètres dans le futur
Apprentissage automatique :
Prediction à 10 mètres dans le futur
BASELINE Last

Apprentissage automatique :
Prediction à 10 mètres dans le futur
BASELINE Repeat

Apprentissage automatique :
Prediction à 10 mètres dans le futur
Linear

Apprentissage automatique :
Prediction à 10 mètres dans le futur
CNN

Apprentissage automatique :
Prediction à 10 mètres dans le futur
LSTM

Apprentissage automatique :
Approche supplémentaire
Apprentissage automatique :
Approche supplémentaire
AUTO REGRESSION

Conception
Les acteurs
Conception :



Administrateur
Moniteurs
Aggregateur
de données
Conception : Role de l'administrateur

Administrateur
-
Gestion des moniteurs
-
Gestion des aggregateurs
-
Gestion des puits
-
Mise en relation Moniteur / Puit
Conception : Role des moniteurs

Moniteur
-
Surveillance des puits
Conception : Role de l'aggregateur

Aggregateur
-
L'envoi des données
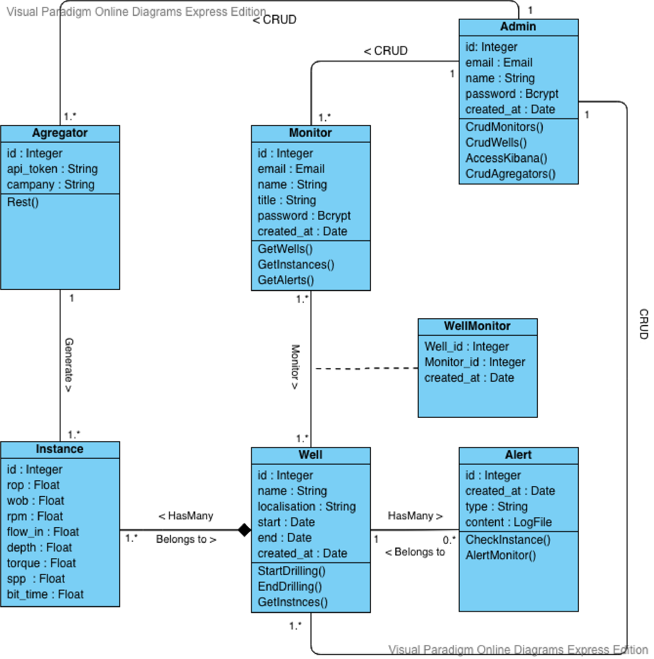
Conception :
Diagramme de classe
Conception : Digramme de classe

Challenges
Challenges :
1er Challenge
Le real Time
Challenges : 1er challenge ( le reel Time )
Brodcasting system
WEB SOCKET SERVER
Events
Channels
Challenges :
2eme Challenge
L'Optimisation
Challenges : 2eme challenge ( L'optimisation )
Grid Search
-
— Fonctions d’optimisation
-
— Nombre de couches cachées
-
— Nombre de neurones dans les couches cachées
-
— Nombre d’époques.
-
— Taille du batch.
-
— Taux d’apprentissage.
-
— Fonctions d’activation.
-
— L’arrêt conditionné .
Challenges :
3ème Challenge
Combinaison des modules
Combinaison
des modules
Challenges : 3eme challenge ( )
WEB
Open source
APIs
Architecture
Architecture : Architecture globale

Architecture : Architecture Détaillé

Perspectives
Perspectives :
-
Amélioration des méthodes d'apprentissage.
-
Utilisation des méta-heuristiques.
-
Traitement des données relatives à l'extraction du gaz.
-
L'ajout d'un espace dédié aux partenaires
-
Classification non supervisé des plans de forage.
Merci !!
Questions ?
Presentation
By Soheib Boudali
Presentation
- 280