Lets Understand Camunda

Camunda with Microservices

docker run -d -p 8080:8080 camunda/camunda-bpm-platform:latest

 

Camunda Modeler

Camunda Cockpit and Task List

In Project

  • Camunda Back-end as a (Controller)
  • UI-angular
  • Database -PostgreSQL

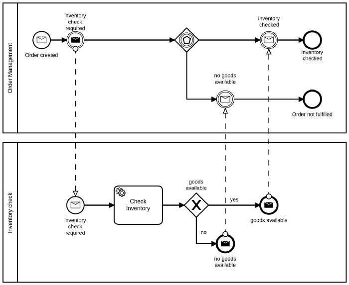
Camunda Workflow

By Tarun Sharma

Camunda Workflow

An camunda overview process

  • 860