Intro to Trevor
Who I am professionally
I've been hired for many things
Business Strategy, Marketing Strategy, Web Development,
App Development, Graphic Design, UI/UX Design, Sales Coaching, Sales Management, SEO, Cinematography,
Photography, Video Editing, Tech Support
Who I am otherwise

I love travel

I read a lot of behavioral psychology
I'm a Dad

What I've Done
Founded Voonder
- Guidance focused computer support
- At peak we had 6 techs
- Designed to pay well and have plenty of free time.

Founded BoomVenture
- Branding, Web Development, Marketing Strategy
- Worked with lots of small businesses
- Mini-incubator small business accelerator

Founded Boom Visibility
- BoomVenture Spin-off
- Specialized in SEO for small business
- Sold to partner

Sandler Training Coach
- Lead Class and Workshops
- 1-on-1 Coaching

Co-Founded RentShare
- Took through top-10 accelerator
- Moved millions of dollars in rent
- Raised $350,000 seed
- Sold end of 2014 (for real money)

What I'm Doing
Consulting
-
Optofluidics (marketing)
-
RentShare (business dev)
Advising
-
VDOMKR
-
PlayBookU
- handful of other startups
Volunteering
-
CodedByKids
- Advisor
- Instructor
-
TechGirlz
- Instructor
salesbox

why salesbox?
Lessons Learned from RS
- Startup are hard, do something that you have lots of motivation for (not just building a successful business)
- Think about who you will be meeting down this path. Are those people you are excited to know?
- Have a real, simple, business model
- Solve real problems for real people
salesbox

A CRM Supercharged with
Behavioral Psychology
We want to make people who sell happier, while we make them better
salesbox

- Make salient your weekly sales progress
- Re-frame unrewarding business development behaviors to be fun
- Create intrinsic motivation for positive (but mundane) sales behaviors
it's a little like fitbit
Fitbit makes you intrinsicly motivated to walk
Walk More
Improve General Health
Improve Quality of Life
Extrinsic
motivation for doing
What you know you need to do
The problem is walking is unrewarding. You see no sign of progress for weeks or months, and even then, quality of life is very hard to quantify and appreciate.
We want to be healthy, and we know walking and exercise is the key to that.
So fitbit tracks your steps, and makes you care about arbitrary step goals.
It makes you want to walk just to get more steps... that's intrinsic motivation!


That's what we do with sales!
Instead of following up with a prospect because you need to make quota this year, we make it intrinsically rewarding (as well as easy)
Where We Are
- Co-founder - ex-Microsoft developer
- Closed Beta
- Platform Built, now developing Nudge Engine
- Rapid Iteration
- Actively applying (and learning) thousands of pages of research
Building Consumer Cohorts
- Segment social media lists by interest (fitbit, nudge, Dan Pink)
- Filter by occupation keyword (sales, manager, entrepreneur, owner, startup)
- Test messaging to groups: blog articles, landing page, micro-sites
Example: Fitbit twitter followers most popular words
Love: 13%
Life: 11%
Lover: 9%
Time: 9%
Assembling Expert Team of
Advisors, Mentors & Wellwishers
- Dan Ariely
- Leading Behavioral Psychologist and author of "Predictably Irrational"
- Barry Schwartz
- Leading Psychologist and author of "The Paradox of Choice"
- Nir Eyal
- Author of Hooked
- Reb Rebelle
- Applied Positive Psychologist
- Adam Grant
- Leading Organizational Psychologist and author of Give and Take
Problems / Challenges
Name
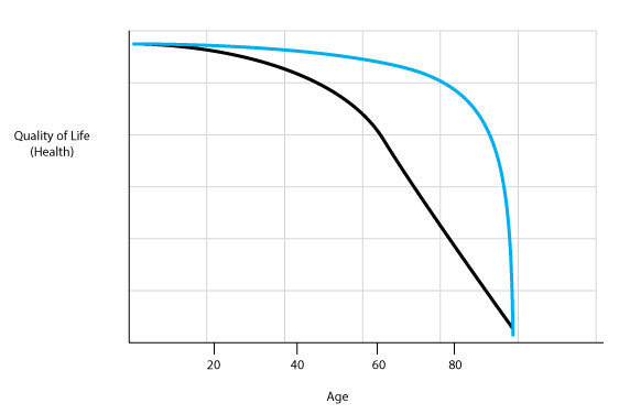
(need a new one)
Need a chart like this

Drum up more beta users
- Direct line of communication
- Will to use unfinished software
- But will use it for actual work
deck
By trevorgeise
deck
- 833