Litterature Review
Using R to conduct systematic review in Urbanism
Reflection on setting up a dedicated workshop at TUD - 18.04.2023
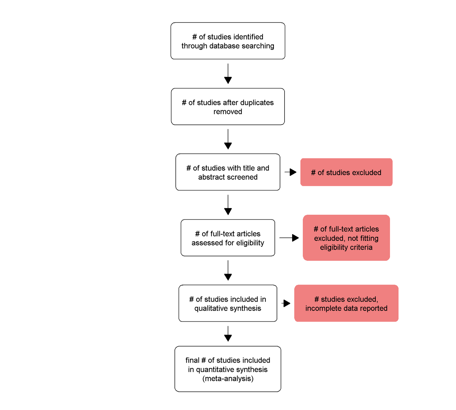
Reviewing the literature
Step by step
State of the art
State of the art


“ In fields that lack standardized terminology encoded in an ontology, including ecology and evolution, research teams can unintentionally exclude articles from the review by omitting synonymous phrases in their search terms.
To combat these problems, we developed a quick, objective, reproducible method for generating search strategies that uses text mining and keyword co-occurrence networks to identify the most important terms for a review. ” (Grames et al., 2019)
State of the art
“R package to support article screening during evidence synthesis projects. It provides tools for the import and deduplication of bibliographic data, screening of articles by title or abstract, and visualization of article content using topic models. . [...]
This software provides a framework for expanding the availability of efficient tools for article screening in the R ecosystem.” (Westgate, 2019)


State of the art
“ It is a comprehensive, multifunctional toolbox with capabilities aimed to cover much of the research synthesis taxonomy: from applying a systematic review approach to objectively assemble and screen the literature, to extracting data from studies, and to finally summarize and analyse these data with the statistics of meta-analysis.” (Lajeunesse, 2016)


Missing bits





References
SLR with R for Urbanists
By Clémentine Cottineau
SLR with R for Urbanists
- 873