How did I build a planning tool as a side project

Why?

  • I needed it 🤷
  • I had too much time 🕰️
  • I liked the challenge 🔥

Requirements

  • Projects & Tasks
  • Cross Platform 📱
  • Scalable 🚀
  • Intuitive UI

First steps

  • Gather some ideas 💡
  • Architectural decisions
  • 💵 💵 💵 💵

Branding

Just another ToDo List?

Implementation (UI)

  1. UI prototypes
  2. HTML & CSS templates

Implementation

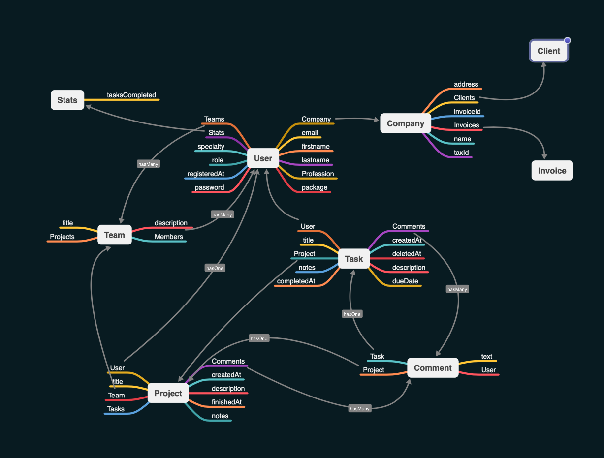
  1. Entity diagram (MindNode)
  2. Backend API (NestJS)
  3. Frontend App (Angular)
  4. Set up infrastructure (AWS)

Go Live

On the 13th of April the Web App went live.

A landing page and social media accounts followed.

Native Apps

As soon as the web app was finalised I used Ionic to turn it into Android & iOS apps.

Current Status

 📊 3000+ registered users

 📊 20k+ tasks

 📊 ~250 DAUs

 📊 1000+ downloads 

Monetisation

  • Paid subscriptions (7 active) 😀
  • In-app advertising 👎
  • Funding?

Technical Learnings

  • AWS infrastructure
  • A new backend framework
  • App Stores releases
  • Automated Emails
  • Recurring Payments
  • Adobe After Effects

Other Learnings

  • Sometimes motivation is hard to find 😓
  • Maintaining native apps can be painful 😓
  • User retention is difficult 😔
  • Make sure users can register 😅

Thank You!

Questions?

How did I build a planning tool as a side project

By Dimitris Kiriakakis

How did I build a planning tool as a side project

During the months of isolation I had to find a way to keep myself sane and productive. That’s why I decided to build a planning tool as a side project. In this talk I’m going to share with you some facts about a journey that started with some lines of HTML and ended up as a cross platform app (Android, iOS, macOS, Web) with thousands of registered users around the world.

  • 297