Diagnóstico de las prácticas de desarrollo de software
CMMI - Product Integration
Programador software @costamar
#php #python #javascript #linux #ederrafo
Eder Rafo Jose Pariona Espinhal

Objetivo de estudio
La intención es facilitar la procesos de:
- Gestion de proyectos
- Diseño tecnico y programacion.
Resultado del diagnostico

Problemas principales identificados

- No hay una estrategia de integracion.
- Ejecucion de tareas automatizadas de integracion. No se verifica la integridad entre los componentes emsamblados.
- Automatizacion del despliege del producto.
- El despliege, empaquetamiento y entrega de los productos o componentes de software se hacen a traves de pasos (forma cascada), toma mucho tiempoy puede ocasionar errores en las instalaciones. (Build, Test & Release).

Product Integration PI
SG1: Prepararse para la integración del producto
SP 1.1 Establecer una estrategia de integración
SG 3: Ensamblar los componentes de producto y entregar el producto
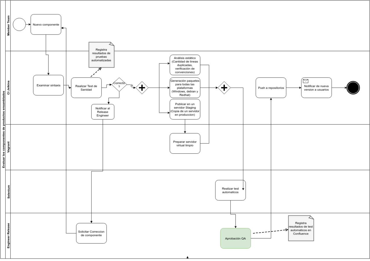
SP 3.3 Evaluar los componentes de producto ensamblados
SP 3.4 Empaquetar y entregar el producto o el componente de producto
Product Integration PI

Product Integration PI
Integración Continua
Distribución Continua
("CI", Continuous Integration)
("CD", Continuous Delivery)
+
SP 3.3 Evaluar los componentes de los productos ensamblados.

Mejoras de mayor impacto en el proceso
Product Integration PI
- Olvidos de paquetes o deployments
- Hotfiexs en produccion.
- Me da error de sintaxis.
- Quien hizo este release? (lanzamiento)
- Como se hacia el paquete abc
- No tengo el entorno xyz que hace falta.
- No sabia que hacia falta el entorno xyz
- No esta el paquete para Y
No mas
Conclusiones
-
Automatizar las pruebas de integración incrementa la calidad y reduce costos, aseguran estabilidad del producto o componente, después de haber realizado cambios, esto nos conduce a ciclos de desarrollo más cortos con mejor calidad.
-
Con la integración continua se aprovecha mejora las habilidades del Team, los testers pueden concentrarse más en escenarios de prueba críticos y analíticos y no en tareas repetitivas y laboriosas.
CMMI - Product Integration
By Eder Rafo Jose Pariona Espiñal
CMMI - Product Integration
- 1,085