

Olivier Gillet°
°CNRS, Normandie Université, UMR 6266 IDEES
Les systèmes multi-agents : un soutien à la réflexion pour la gestion des “crises” en milieu urbain.




Workshop IPAP - Le Havre - 04072024
O.Gillet - 04/07/2024
2
1. Objectifs
Réflexion, compréhension et prise de décision

Chan, B. W. C. (2018). Lenia-biology of artificial life. arXiv preprint arXiv:1812.05433.
Systèmes dynamiques
Émergence
(mouvements de foule, trafic routier, clusters épidémiques
LENIA
Automate cellulaire continu (2018)
O.Gillet - 04/07/2024
2
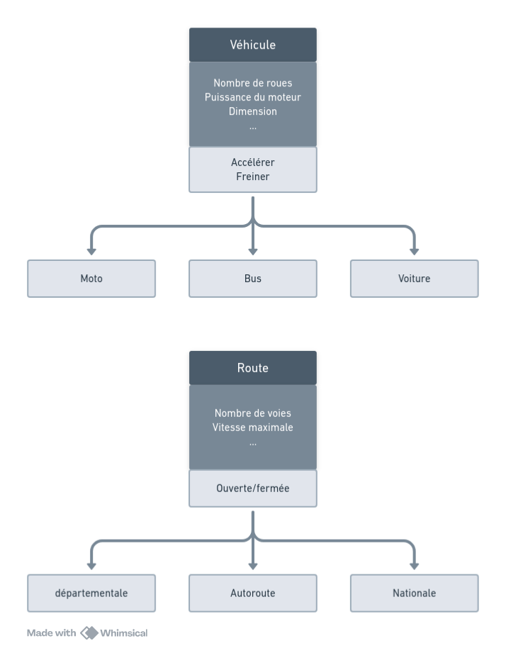
2. Les SMA
Les systèmes multi-agents



Hörl, S. and M. Balac (2021) Synthetic population and travel demand for Paris and Île-de-France based on open and publicly available data, Transportation Research Part C, 130, 103291.
Programmation Orienté-Objet
Environnement de simulation
Règles d'interaction
Définition réaliste des objets (e.g BDI)
O.Gillet - 04/07/2024
2
3. Complexité
Vers des systèmes ... complexes
3 formes de "complexité" :
- Une complexité engendrée par le nombre important de composantes du système ;
- Une complexité due à l’incertitude épistémique et aléatoire des phénomènes
- Une complexité à cause des relations existantes entre les niveaux du système.
Enhancing the Realism of Simulation (EROS)
3 formes de "complexité" :
- Une complexité engendrée par le nombre important de composantes du système ;
- Une complexité due à l’incertitude épistémique et aléatoire des phénomènes
- Une complexité à cause des relations existantes entre les niveaux du système.

KISS
EROS
O.Gillet - 04/07/2024
2
4. Exemples
Exemple de modélisations
Simuler des évacuations (ESCAPE, ESCAPE-SG)
Optimiser le trafic routier (TIGA : Rouen Normandie mobilité intelligente pour tous)
Étudier les maladies à transmission vectorielle (MO3)
....

Basse saison
Perte d'accessibilité


Haute saison + Perte d'accessibilité

Haute saison + Perte d'accessibilité + manque de réactivité
O.Gillet - 04/07/2024
2
5. Limites
Limites de ces modèles
Une approche de modélisation avec des limites :
- Augmentation des ressources computationnelles (systèmes lourds et combinatoire sans limites)
- une complexification du système (intégration d'une incertitude aléatoire ou épistémique)
- certains sont comme des ’boîtes noires’ (peu de généricité. Notamment, les SMAs sur les évacuations)
Merci pour votre attention

Jeu de la vie de
John Horton Conway (1970)
Workshop_IPAP_04072024
By Gillet Olivier
Workshop_IPAP_04072024
- 92