全局拟合技术的前沿进展与解析

王赫 (He Wang)

Advances and Analysis in Global Fitting Techniques

Index

  1. What is Global-Fit?
  2. Why choose Global-Fit?
  3. Current Global-Fit Implementation
    1. Overview
    2. Core Technology (Pros & Cons)
  4. Discussion
    1. Gbmcmc-like (Python Version)
    2. Catalog Problem
    3. Flow-Based Proposal
  5. Conclusion

LISA / TaiJi / TianQin program

Space-borne​
GW Detector

Nat. Astron. 2021, 5(9): 881-889.

The Bridge to Science​

Disentangling All Sources:

  • Fit all parameters of all astrophysical signals and instrumental features observed simultaneously and comprehensively.
  • 同时对所有天体物理和仪器特征进行综合建模和参数估计。

1. Galactic Binaries

The analysis of the best currently known LISA binaries, even making maximal use of the available information about the sources, is susceptible to ambiguity or biases when not simultaneously fitting to the rest of the galactic population.          (copied from Littenberg et al. 2404.03046)

credit: Karnesis et al, arXiv:2303.02164v2

  • Study the formation and evolution of compact binary stars and the structure of the Milky Way Galaxy

credit: Karnesis et al, arXiv:2303.02164

credit: Kupfer et al, arXiv:2302.12719

2. Massive Black Holes

The addition of GBs biases the parameter recovery of masses and spins away from the injected values, reinforcing the need for a global fit pipeline which will simultaneously fit the parameters of the GB signals before estimating the parameters of MBHBs.  
                          (Copied from Weaving, et al. CQG, 2023, 41(2): 025006.)

  • Trace the origins, growth and merger histories of massive Black Holes across cosmic epochs

3. Extreme and Intermediate Mass Ratio Inspirals

  • Probe the properties and immediate environments of Black Holes in the local Universe using extreme mass-ratio inspirals and intermediate mass-ratio inspirals

credit: Gair et al. (2004) CQG

credit: Moore et al. (2019) MNRAS

4. Stellar Mass Black Holes

  • Understand the astrophysics of stellar-mass Black Holes

LISA Data Challenge 1b: Yorsh
https://lisa-ldc.lal.in2p3.fr/challenge1b

credit: Moore et al. (2019) MNRAS

5. Fundamental Nature of Gravity

  • Explore the fundamental nature of gravity and Black Holes

6. Expansion of the Universe

7. Stochastic Gravitational Wave Backgrounds

  • Probe the rate of expansion of the Universe with standard sirens
  • Understand stochastic gravitational wave backgrounds and their implications for the early Universe and TeV-scale particle physics
     
  • Search for gravitational wave bursts and unforeseen sources

Current
Global Fit Implementations

Once all is removed that can be removed, that is how designs are truly in their simplest form.

(Statistics as of December 2024, covering only MBHB and UCB-related. If there are any discrepancies, please let me know.)

Solution Targets Key techniques Language
Code availability
Ref. Core members
GLASS
(NASA-MSFC, MSU)
Noise, UCB, VGB, MBHB
RJMCMC
Parallel tempering
Blocked Gibbs sampling
Ensemble sampling
Multiple proposal
C (83%)
GitHub (ldasoft) 2004.08464
2301.03673
...
T. Littenberg + Cornish +
Hybrid Bayesian approach
(ETH Zurich)
Noise, UCB, MBHB Differential evoluation
Sequential least squared programming
FIM
Gaussian progress regression
GPU-driven
Python
GitHub (LDC-GB) (Partial) 2204.04467
2307.03763
2403.15318
S.H. Strub +
Eryn / Erebor
(NASA-MSFC)
Noise, UCB, VGB, MBHB
RJMCMC
Parallel tempering
Blocked Gibbs
Ensemble sampling
Multiple proposal
GPU-driven
Python
GitHub (Eryn)
(Partial: no GPU)
2303.02164
2405.04690
M. L. Katz + N. Karnesis +
Gee-Moo-LISA
(APC)
Noise,
UCB, VGB, MBHB
Product space sampling
Block-Gibbs sampling
...

Sen-Wen Deng + S. Babak +
PyCBC-INFERENCE
(AEI)
MBHB PyCBC
RJMCMC
Python GitHub (Partial)
Doc, epsie
2306.16429
2409.14288
C.R.Weaving + I.W. Harry + A. Nitz + SC. Wu +
Bilby in Space / tBilby
(Portsmouth / Monash Univ.)
MBHB / BBH Dynesty
Trans-dimensional
Wavelets (like BayesWave)
Python GitHub (bilby_lisa)
GitHub (tBilby) (Partial)
2312.13039
2404.04460
Hoy + Hui Tong + P. D. Lasky + E. Thrane +
(TianQin) UCB F-statistic, PSO, matched-filtering ? ? 2205.02384 Y. Lu + E.-K. Li + Y.-M. Hu +
GBSIEVER / LMPSO-CV
(LZU, UTRGV, BNU)
UCB F-statistic, PSO MATLAB
Upon request 2103.09391
2206.12083
2309.06037
2401.09300
X. H. Zhang + S. D. Mohanty + P. Gao +
lisabeta MBHB - Python
PyPi (lisabeta) 1806.10734
S. Marsat + J.G. Baker
Balrog
(Birmingham Univ.)
MBHB - ? ? 2212.02572
2204.03423
G Pratten + A Klein +

(Statistics as of January 2025, covering only MBHB and UCB-related. If there are any discrepancies, please let me know.)

Solution Targets Key techniques Language
Code availability
Ref. Core members
GLASS
(NASA-MSFC, MSU)
Noise, UCB, VGB, MBHB
RJMCMC
Parallel tempering
Blocked Gibbs sampling
Ensemble sampling
Integrated catalog analysis tools
C (>83%) GitHub (ldasoft) 2004.08464
2301.03673
...
T. Littenberg + Cornish +
Hybrid Bayesian approach
(ETH Zurich)
Noise, UCB, MBHB Differential evoluation
Sequential least squared programming
FIM
Gaussian progress regression
GPU-driven
Python
GitHub (LDC-GB) (Partial) 2204.04467
2307.03763
2403.15318
S.H. Strub +
Eryn / Erebor
(NASA-MSFC)
Noise, UCB, VGB, MBHB
RJMCMC
Parallel tempering
Blocked Gibbs
Ensemble sampling
Multiple proposal
GPU-driven
Python
GitHub (Eryn)
(Partial: no GPU)
2303.02164
2405.04690
M. L. Katz + N. Karnesis +
Gee-Moo-LISA
(APC)
Noise,
UCB, VGB, MBHB
Product space sampling
Block-Gibbs sampling
...
Python 2501.10277 Sen-Wen Deng + S. Babak +
PyCBC-INFERENCE
(AEI)
MBHB PyCBC
RJMCMC
Python GitHub (Partial)
Doc, epsie
2306.16429
2409.14288
C.R.Weaving + I.W. Harry + A. Nitz + SC. Wu +
Bilby in Space / tBilby
(Portsmouth / Monash Univ.)
MBHB / BBH Dynesty
Trans-dimensional
Wavelets (like BayesWave)
Python GitHub (bilby_lisa)
GitHub (tBilby) (Partial)
2312.13039
2404.04460
2501.03285
Hoy + Hui Tong + P. D. Lasky + E. Thrane +
(TianQin) UCB F-statistic, PSO, matched-filtering ? ? 2205.02384 Y. Lu + E.-K. Li + Y.-M. Hu +
GBSIEVER / LMPSO-CV
(LZU, UTRGV, BNU)
UCB F-statistic, PSO MATLAB
Upon request 2103.09391
2206.12083
2309.06037
2401.09300
X. H. Zhang + S. D. Mohanty + P. Gao +
lisabeta MBHB - Python
PyPi (lisabeta) 1806.10734
S. Marsat + J.G. Baker
Balrog
(Birmingham Univ.)
MBHB - ? ? 2212.02572
2204.03423
G Pratten + A Klein +

(Statistics as of December 2024, covering only MBHB and UCB-related. If there are any discrepancies, please let me know.)

Solution Targets Key techniques Language
Code availability
Ref. Core members
GLASS
(NASA-MSFC, MSU)
Noise, UCB, VGB, MBHB
RJMCMC
Parallel tempering
Blocked Gibbs sampling
Ensemble sampling
Integrated catalog analysis tools
C (83%)
GitHub (ldasoft) 2004.08464
2301.03673
...
T. Littenberg + Cornish +
Hybrid Bayesian approach
(ETH Zurich)
Noise, UCB, MBHB Differential evoluation
Sequential least squared programming
FIM
Gaussian progress regression
GPU-driven
Python
GitHub (LDC-GB) (Partial) 2204.04467
2307.03763
2403.15318
S.H. Strub +
Eryn / Erebor
(NASA-MSFC)
Noise, UCB, VGB, MBHB
RJMCMC
Parallel tempering
Blocked Gibbs
Ensemble sampling
Multiple proposal
GPU-driven
Python
GitHub (Eryn)
(Partial: no GPU)
2303.02164
2405.04690
M. L. Katz + N. Karnesis +
Gee-Moo-LISA
(APC)
Noise,
UCB, VGB, MBHB
Product space sampling
Block-Gibbs sampling
...

Sen-Wen Deng + S. Babak +
PyCBC-INFERENCE
(AEI)
MBHB PyCBC
RJMCMC
Python GitHub (Partial)
Doc, epsie
2306.16429
2409.14288
C.R.Weaving + I.W. Harry + A. Nitz + SC. Wu +
Bilby in Space / tBilby
(Portsmouth / Monash Univ.)
MBHB / BBH Dynesty
Trans-dimensional
Wavelets (like BayesWave)
Python GitHub (bilby_lisa)
GitHub (tBilby) (Partial)
2312.13039
2404.04460
Hoy + Hui Tong + P. D. Lasky + E. Thrane +
(TianQin) UCB F-statistic, PSO, matched-filtering ? ? 2205.02384 Y. Lu + E.-K. Li + Y.-M. Hu +
GBSIEVER / LMPSO-CV
(LZU, UTRGV, BNU)
UCB F-statistic, PSO MATLAB
Upon request 2103.09391
2206.12083
2309.06037
2401.09300
X. H. Zhang + S. D. Mohanty + P. Gao +
lisabeta MBHB - Python
PyPi (lisabeta) 1806.10734
S. Marsat + J.G. Baker
Balrog
(Birmingham Univ.)
MBHB - ? ? 2212.02572
2204.03423
G Pratten + A Klein +
Solution Targets Key techniques Language
Code availability
Ref. Core members
GLASS
(NASA-MSFC, MSU)
Noise, UCB, VGB, MBHB
RJMCMC
Parallel tempering
Blocked Gibbs sampling
Ensemble sampling
Integrated catalog analysis tools
C (83%)
GitHub (ldasoft) 2004.08464
2301.03673
...
T. Littenberg + Cornish +
Hybrid Bayesian approach
(ETH Zurich)
Noise, UCB, MBHB Differential evoluation
Sequential least squared programming
FIM
Gaussian progress regression
GPU-driven
Python
GitHub (LDC-GB) (Partial) 2204.04467
2307.03763
2403.15318
S.H. Strub +
Eryn / Erebor
(NASA-MSFC)
Noise, UCB, VGB, MBHB
RJMCMC
Parallel tempering
Blocked Gibbs
Ensemble sampling
Multiple proposal
GPU-driven
Python
GitHub (Eryn)
(Partial: no GPU)
2303.02164
2405.04690
M. L. Katz + N. Karnesis +
Gee-Moo-LISA
(APC)
Noise,
UCB, VGB, MBHB
Product space sampling
Block-Gibbs sampling
...

Sen-Wen Deng + S. Babak +

(Statistics as of December 2024, covering only MBHB and UCB-related. If there are any discrepancies, please let me know.)

Solution Targets Key techniques Language
Code availability
Ref. Core members
GLASS
(NASA-MSFC, MSU)
Noise, UCB, VGB, MBHB
RJMCMC
Parallel tempering
Blocked Gibbs sampling
Ensemble sampling
Integrated catalog analysis tools
C (83%)
GitHub (ldasoft) 2004.08464
2301.03673
...
T. Littenberg + Cornish +
Hybrid Bayesian approach
(ETH Zurich)
Noise, UCB, MBHB Differential evoluation
Sequential least squared programming
FIM
Gaussian progress regression
GPU-driven
Python
GitHub (LDC-GB) (Partial) 2204.04467
2307.03763
2403.15318
S.H. Strub +
Eryn / Erebor
(NASA-MSFC)
Noise, UCB, VGB, MBHB
RJMCMC
Parallel tempering
Blocked Gibbs
Ensemble sampling
Multiple proposal
GPU-driven
Python
GitHub (Eryn)
(Partial: no GPU)
2303.02164
2405.04690
M. L. Katz + N. Karnesis +
Gee-Moo-LISA
(APC)
Noise,
UCB, VGB, MBHB
Product space sampling
Block-Gibbs sampling
...

Sen-Wen Deng + S. Babak +
PyCBC-INFERENCE
(AEI)
MBHB PyCBC
RJMCMC
Python GitHub (Partial)
Doc, epsie
2306.16429
2409.14288
C.R.Weaving + I.W. Harry + A. Nitz + SC. Wu +
Bilby in Space / tBilby
(Portsmouth / Monash Univ.)
MBHB / BBH Dynesty
Trans-dimensional
Wavelets (like BayesWave)
Python GitHub (bilby_lisa)
GitHub (tBilby) (Partial)
2312.13039
2404.04460
Hoy + Hui Tong + P. D. Lasky + E. Thrane +
(TianQin) UCB F-statistic, PSO, matched-filtering ? ? 2205.02384 Y. Lu + E.-K. Li + Y.-M. Hu +
GBSIEVER / LMPSO-CV
(LZU, UTRGV, BNU)
UCB F-statistic, PSO MATLAB
Upon request 2103.09391
2206.12083
2309.06037
2401.09300
X. H. Zhang + S. D. Mohanty + P. Gao +
lisabeta MBHB - Python
PyPi (lisabeta) 1806.10734
S. Marsat + J.G. Baker
Balrog
(Birmingham Univ.)
MBHB - ? ? 2212.02572
2204.03423
G Pratten + A Klein +
Solution Targets Key techniques
GLASS
(NASA-MSFC, MSU)
Noise, UCB, VGB, MBHB
RJMCMC
Parallel tempering
Blocked Gibbs sampling
Ensemble sampling
Integrated catalog analysis tools
Hybrid Bayesian approach
(ETH Zurich)
Noise, UCB, MBHB Differential evoluation
Sequential least squared programming
FIM
Gaussian progress regression
GPU-driven

PSO case is for analogy only

Lesson learned:

  • Python Language
  • Bayesian Inference
  • GPU-powerd
Solution Targets Key techniques Language
Code availability
Ref. Core members
GLASS
(NASA-MSFC, MSU)
Noise, UCB, VGB, MBHB
RJMCMC
Parallel tempering
Blocked Gibbs sampling
Ensemble sampling
Integrated catalog analysis tools
C (83%)
GitHub (ldasoft) 2004.08464
2301.03673
...
T. Littenberg + Cornish +
Hybrid Bayesian approach
(ETH Zurich)
Noise, UCB, MBHB Differential evoluation
Sequential least squared programming
FIM
Gaussian progress regression
GPU-driven
Python
GitHub (LDC-GB) (Partial) 2204.04467
2307.03763
2403.15318
S.H. Strub +
Eryn / Erebor
(NASA-MSFC)
Noise, UCB, VGB, MBHB
RJMCMC
Parallel tempering
Blocked Gibbs
Ensemble sampling
Multiple proposal
GPU-driven
Python
GitHub (Eryn)
(Partial: no GPU)
2303.02164
2405.04690
M. L. Katz + N. Karnesis +
Gee-Moo-LISA
(APC)
Noise,
UCB, VGB, MBHB
Product space sampling
Block-Gibbs sampling
...

Sen-Wen Deng + S. Babak +
PyCBC-INFERENCE
(AEI)
MBHB PyCBC
RJMCMC
Python GitHub (Partial)
Doc, epsie
2306.16429
2409.14288
C.R.Weaving + I.W. Harry + A. Nitz + SC. Wu +
Bilby in Space / tBilby
(Portsmouth / Monash Univ.)
MBHB / BBH Dynesty
Trans-dimensional
Wavelets (like BayesWave)
Python GitHub (bilby_lisa)
GitHub (tBilby) (Partial)
2312.13039
2404.04460
Hoy + Hui Tong + P. D. Lasky + E. Thrane +
(TianQin) UCB F-statistic, PSO, matched-filtering ? ? 2205.02384 Y. Lu + E.-K. Li + Y.-M. Hu +
GBSIEVER / LMPSO-CV
(LZU, UTRGV, BNU)
UCB F-statistic, PSO MATLAB
Upon request 2103.09391
2206.12083
2309.06037
2401.09300
X. H. Zhang + S. D. Mohanty + P. Gao +
lisabeta MBHB - Python
PyPi (lisabeta) 1806.10734
S. Marsat + J.G. Baker
Balrog
(Birmingham Univ.)
MBHB - ? ? 2212.02572
2204.03423
G Pratten + A Klein +

(Statistics as of December 2024, covering only MBHB and UCB-related. If there are any discrepancies, please let me know.)

Solution
GLASS
(NASA-MSFC, MSU)



 
Hybrid Bayesian approach
(ETH Zurich)




 
  • Tempered RJMCMC
  • Information build up over time
  • Maximum Likelihood Estimate
  • Week by week build up
  • GPU!

Lesson learned:

  • Python Language
  • Bayesian Inference
  • GPU-powerd

(Statistics as of January 2025, covering only MBHB and UCB-related. If there are any discrepancies, please let me know.)

Solution Targets Key techniques Language
Code availability
Ref. Core members
GLASS
(NASA-MSFC, MSU)
Noise, UCB, VGB, MBHB
RJMCMC
Parallel tempering
Blocked Gibbs sampling
Ensemble sampling
Integrated catalog analysis tools
C (>83%) GitHub (ldasoft) 2004.08464
2301.03673
...
T. Littenberg + Cornish +
Hybrid Bayesian approach
(ETH Zurich)
Noise, UCB, MBHB Differential evoluation
Sequential least squared programming
FIM
Gaussian progress regression
GPU-driven
Python
GitHub (LDC-GB) (Partial) 2204.04467
2307.03763
2403.15318
S.H. Strub +
Eryn / Erebor
(NASA-MSFC)
Noise, UCB, VGB, MBHB
RJMCMC
Parallel tempering
Blocked Gibbs
Ensemble sampling
Multiple proposal
GPU-driven
Python
GitHub (Eryn)
(Partial: no GPU)
2303.02164
2405.04690
M. L. Katz + N. Karnesis +
Gee-Moo-LISA
(APC)
Noise,
UCB, VGB, MBHB
Product space sampling
Block-Gibbs sampling
...
Python 2501.10277 Sen-Wen Deng + S. Babak +
PyCBC-INFERENCE
(AEI)
MBHB PyCBC
RJMCMC
Python GitHub (Partial)
Doc, epsie
2306.16429
2409.14288
C.R.Weaving + I.W. Harry + A. Nitz + SC. Wu +
Bilby in Space / tBilby
(Portsmouth / Monash Univ.)
MBHB / BBH Dynesty
Trans-dimensional
Wavelets (like BayesWave)
Python GitHub (bilby_lisa)
GitHub (tBilby) (Partial)
2312.13039
2404.04460
2501.03285
Hoy + Hui Tong + P. D. Lasky + E. Thrane +
(TianQin) UCB F-statistic, PSO, matched-filtering ? ? 2205.02384 Y. Lu + E.-K. Li + Y.-M. Hu +
GBSIEVER / LMPSO-CV
(LZU, UTRGV, BNU)
UCB F-statistic, PSO MATLAB
Upon request 2103.09391
2206.12083
2309.06037
2401.09300
X. H. Zhang + S. D. Mohanty + P. Gao +
lisabeta MBHB - Python
PyPi (lisabeta) 1806.10734
S. Marsat + J.G. Baker
Balrog
(Birmingham Univ.)
MBHB - ? ? 2212.02572
2204.03423
G Pratten + A Klein +

GLASS (ldasoft)

(Sec.8.6 The Red Book)

Technical challenges:

  • High dimensional
  • Highly correlational
  • Multimodal
  • Trans-dimensional

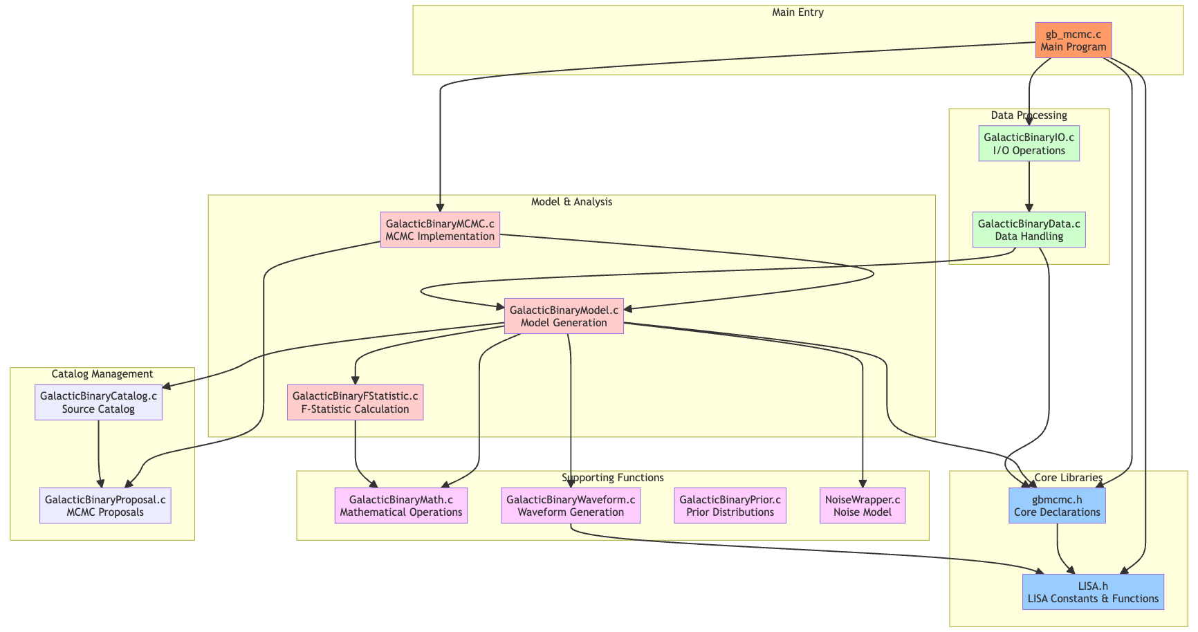
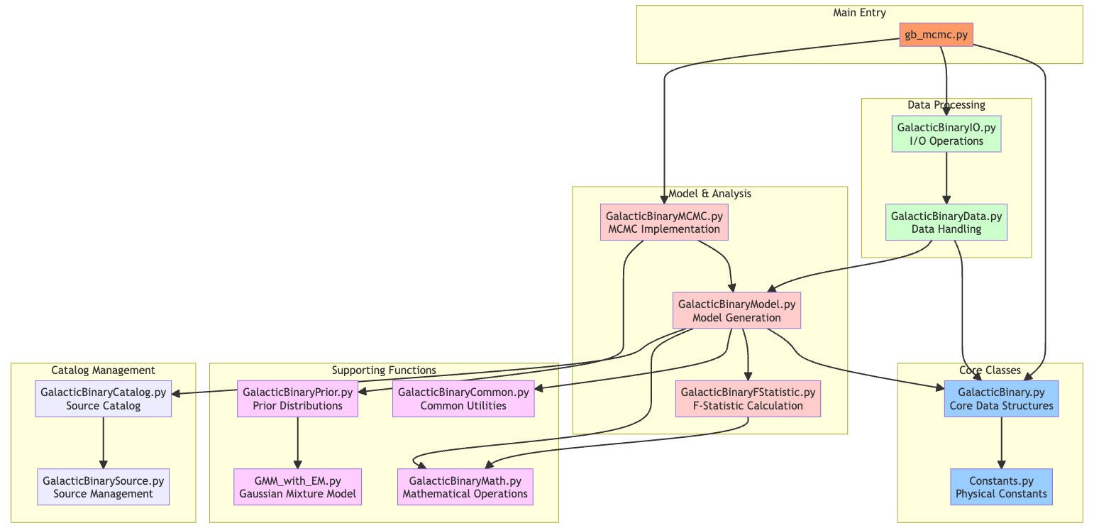
GBMCMC

Python版本更注重可读性和易用性,适合原型开发和测试

Python version

gbmcmc-like

Python version

gbmcmc-like

Metropolis-Hasting

RJMCMC

Noise modeling

PTMCMC

Littenberg+ 2020

Littenberg+ 2020

A sample catalog problem

  • Many detectable at any time
  • Require trans-dimensional sampler
  • How do we tell astronomers where to look?
  • Start with posterior samples
  • Want: statistics for each source
  • More than one source in the entries of our posterior samples

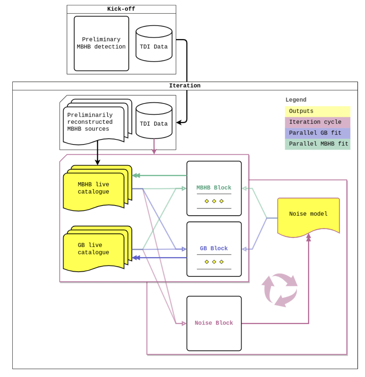
From global fit to catalog

Credit: LISA Symposium 2024

  • Density fit for posterior distributions

    • use the old posterior to form a proposal for the extended data.

  • Density fit for the Galaxy
    • fitt a Galaxy model for joint distribution for \((A, \beta, \lambda)\).
  • ...

Global-Fit: AI Proposal

  • Density fit for posterior distributions

    • use the old posterior to form a proposal for the extended data.

  • Density fit for the Galaxy
    • fitt a Galaxy model for joint distribution for \((A, \beta, \lambda)\).
  • ...
  • Ref:
    • Ashton, G, and C Talbot. MNRAS 2021.
    • Korsakova, N, et al. (2402.13701)
    • Wouters, T, et al. (2404.11397​)
    • He Wang, MingHui Du, Peng Xu, Yu-Feng Zhou, SSPMA 2024.
\mathcal{N}(0,\mathbb{I})

flow-based

Global-Fit: AI Proposal

Global-Fit Pipeline

Other Modules (for MBHB, SGWB, EMRI, ...)

gbmcmc-like Module

gbmcmc-like Module

Triangle Module (Data Simulation Module)

Global-Fit Pipeline

Main Takeaways

  • Multiple pipelines and their outputs available
  • Still preliminary; much remains to be done
  • Developing and implementing it would indeed be a milestone.

  • Solving catalog problem for science
  • Additional software engineering support and a comprehensive mock data challenge/benchmark are needed.

Future Plans

  • Independently developed and implemented
    • Python support
    • GPU driven
    • AI powered
    • ...
  • Scientific and standardized code maintenance and management are required.

THANK YOU!

If you have any questions, feel free to ask now or email me: 

      hewang@ucas.ac.cn

全局拟合技术的前沿进展与解析

By He Wang

全局拟合技术的前沿进展与解析

空间引力波探测数据分析研讨会会议

  • 100