Let's make a better website together.

Hello

I'm Bryan Barnes

Today is my 174th Day at umbc

Desktop  &  Mobile

Sub-optimal experiences.

Universitywebsites

...

still the most influential resource
that students use for college search

Sites

  • Launched in 2012
  • Wordpress "light"
    • user roles, posts removed
  • 700+ instances
  • 350,000+ webpages 
  • Built and maintained in-house
  • One template

Stick with sites

  • Updates
  • Security
  • Accessibility
  • Maintenance 
  • Tools
  • Training
  • Themes

a website designed

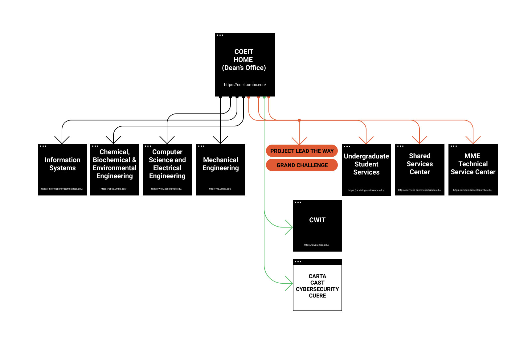
COEIT Web Project

Major projects

  • Website playbook/Digital comm governance
  • Site Audit
  • Digital Displays
  • Faculty Research Database
  • Redesigned Undergraduate Admissions
  • Sites 1.1 / 2.0
 

CBEE.UMBC.EDU

By Bryan Barnes