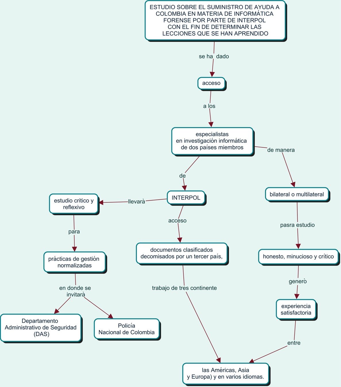
Informe forense de INTERPOL
sobre los ordenadores y equipos
informáticos de las FARC
decomisados por Colombia

Parte 6: recomendaciones para interpol y sus países miembros

objetivo:

Identificar los principales problemas alrededor de la actividad forense

GRACIAS!

Parte 6: recomendaciones para interpol y sus países miembros

By juliorafaelcontrerasdiaz

Parte 6: recomendaciones para interpol y sus países miembros

INTERPOL-COLOMBIA

  • 847