MyPush
Software Updates
Integrantes
- Lucas Moura
- Matheus Fernandes
- Thiago Ribeiro
Motivação
Cronograma

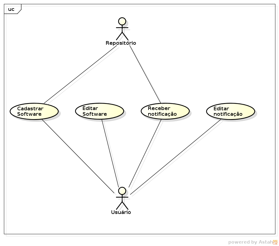
Requisitos Funcionais
Cadastro de Software
Busca de Softwares
Customização de Alerta e Encadeamento
Busca por Repositório
Alterar Informações de Software Cadastrado
Notificar o Usuário quando houver atualização
Requisitos Funcionais

Requisitos Não-Funcionais
Padrões mobile
Informações por meio de caixa de texto pop-up
Interface consistente
Usabilidade
Requisitos Não-Funcionais
Aplicação deve funcionar sem internet
Mensagem de erro, caso necessite de internet
Confiabilidade
Requisitos Não-Funcionais
Atualização com servidor em background
Performance
Deve funcionar em dispositivos Android e iOS
Portabilidade
Requisitos Não-Funcionais
Processador: 1.4 GHz Quad Core
1 GB Memória RAM
Físico
Uso da linguagem nativa para cada S.O.
Implementação
Requisitos Não-Funcionais
Comunicação com repositórios
Interface
Metas de Usabilidade
- Eficiência
- Aprendizado
- Memorização
- Utilidade
Metas Decorrentes da Experiência de Usuário
- Motivação
- Útil
- Compensador
Princípios de Usabilidade
Visibilidade do estado
Consistência e Padrões
Flexibilidade
Interface minimalista
Ciclo de Vida Simples
Ciclo de Vida Estrela
Engenharia de Usabilidade
Planejamento das Iterações

Planejamento da Avaliação
-
Percurso cognitivo
- descrever os usuários, especificar as tarefas e ações para completar cada tarefas.
- Observação direta
-
Questionário e entrevista
Perfil de Usuário
- Pessoas que contribuem com software livre
- Pessoas que usam software livre
-
Pessoas que desejam acompanhar um software
Avaliação e Metas de Usabilidade
- Eficiência, aprendizado
- Teste de usabilidadade
- Avaliação rápida sujo
- Análise de dados
- Dados qualitativos nominais
- Ex: Completude das tarefas - Sim ou Não
- Dados qualitativos ordinais
- Ex: Qual foi o nível de dificuldade para completar a tarefa (Fácil, Médio, Difícil)
- Dados qualitativos nominais
Questionário





Análise e Resultados

Dados Nominais
Análise e Resultados

Dados Ordinais
Análise e Resultados
Dados Ordinais

Ferramentas
- StoryBoardThat
- Balsamiq Mockups
- PoPAPP
- Twitter Bootstrap
- Pingendo
History Board


Protótipo de Papel

Protótipo de Alta Fidelidade




Protótipo Final




Protótipo Final


Análise de Acessibilidade




Avaliador e Simulador para acessibilidadE de Sítios - ASES
Obrigado!
MyPush - Software
By Matheus Fernandes
MyPush - Software
- 387