Presentations
Templates
Features
Teams
Pricing
Log in
Sign up
Log in
Sign up
Menu
DSL/DSM Business Process Overview
Functional Architecture
DSL
FL/OSL Decision
OSL
FL
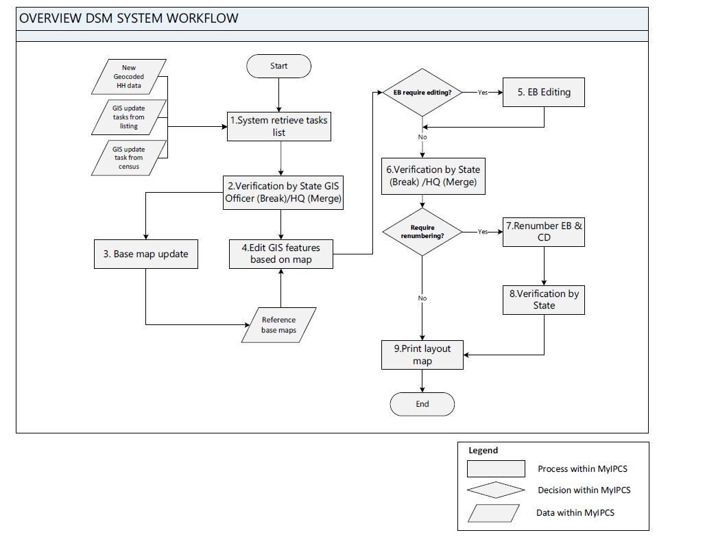
DSM
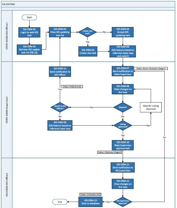
GIS Editing
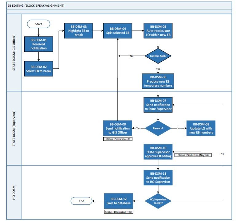
EB Editing –
Block Break / Alignment
EB Editing – EB Merge / Alignment
CD/EB Renumbering
MyIPCS - DSL DSM BP Overview
By nur amirah
Made with Slides.com
MyIPCS - DSL DSM BP Overview
343
nur amirah
More from
nur amirah