Title Text

Contexto Empresarial o Definiendo una arquitectura empresarial

Title Text

Contexto Empresarial o Definiendo una arquitectura  tecnológica empresarial

Diseño de la arquitectura

Contexto Empresarial o Definiendo una arquitectura tecnológica empresarial

Componentes de la arquitectura

Contexto Empresarial o Definiendo una arquitectura tecnológica empresarial

Componentes de la arquitectura

Contexto Empresarial o Definiendo una arquitectura tecnológica empresarial

1. Negocio

Se debe evaluar el estado actual del negocio, su entorno (mercado, competencia, clientes, proveedores, regulaciones), para luego definir un estado deseado u objetivo.

2. Arquitectura

Con una visión clara del estado actual y futuro del negocio, esto permite definir los criterios de diseño de la arquitectura, luego hay que realizar un inventario de todas las componentes de la arquitectura actual (plataforma, sistemas, organización, proyectos), para proceder al modelamiento de la nueva arquitectura.

Arquitectura Tecnológica Empresarial

Contexto Empresarial o Definiendo una arquitectura tecnológica empresarial

3. Proyectos

Producto de la nueva arquitectura esto se refleja en una cartera de proyectos, los que deben priorizarse y calendarizarse.

4. Organización

Como una actividad complementaria se debe evaluar la organización informática, su estructura, roles y las capacidades  (competencias) necesarios para abordar la ejecución de los proyectos que instancian la nueva arquitectura.

Definición...

Contexto Empresarial o Definiendo una arquitectura tecnológica empresarial

BPM Y SOA

Contexto Empresarial o Definiendo una arquitectura tecnológica empresarial

​BPM (Business Process Management)

Gestión de Procesos de Negocio

Es una metodología empresarial cuyo objetivo es mejorar la eficiencia a través de la gestión sistemática de los procesos de negocio, que se deben modelar, automatizar, integrar, monitorizar y optimizar de forma continua.

BPM

Contexto Empresarial o Definiendo una arquitectura tecnológica empresarial

BPM (Business Process Management) Gestión de Procesos de Negocio

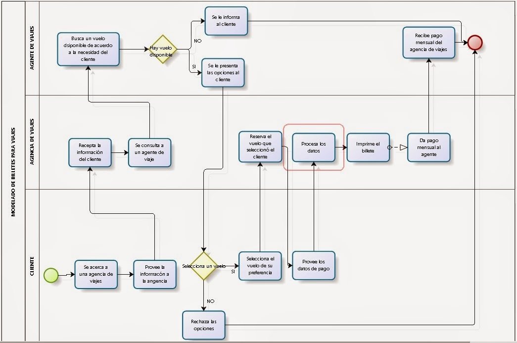
Modelamiento de actividades y proceso

... se logra un mejor entendimiento del negocio

Contexto Empresarial o Definiendo una arquitectura tecnológica empresarial

BPM (Business Process Management) Gestión de Procesos de Negocio

Motivos que forman parte la Gestión de Procesos de Negocio:

* Extensión del programa institucional de calidad.

* Cumplimiento de legislaciones.

​* Crear nuevos y mejores procesos.

​* Entender lo que se está haciendo bien o mal, a través de la comprensión de los procesos.

* Documentación de procesos.

* Automatización de procesos.

* Crear y mantener la cadena de valor.

BPM Y SOA

Contexto Empresarial o Definiendo una arquitectura tecnológica empresarial

Contexto Empresarial o Definiendo una arquitectura tecnológica empresarial

RETROALIMENTACIÓN

Contexto Empresarial o Definiendo una arquitectura tecnológica empresarial

Práctica

ProcessMaker BPM & Workflow Software

Arquitectura empresarial BPM y SOA

By Paul Francisco Baldeon

Arquitectura empresarial BPM y SOA

Arquitectura empresarial BPM y SOA

  • 776