APNA Notesite

APNA Notesite

AIM & OBJECTIVE

Apnanotesite aims to make the student life's easier by helping them and provide all they need to excel in exams. Throughout college life, our team came to understand the importance of good quality notes for the exams so our team decided to make the lives of college students easier by proving all notes at a single platform.

TOOLS & TECHNOLOGIES USED

PYTHON

HTML

CSS

JS

HTML

CSS

JS

DJANGO

DJANGO

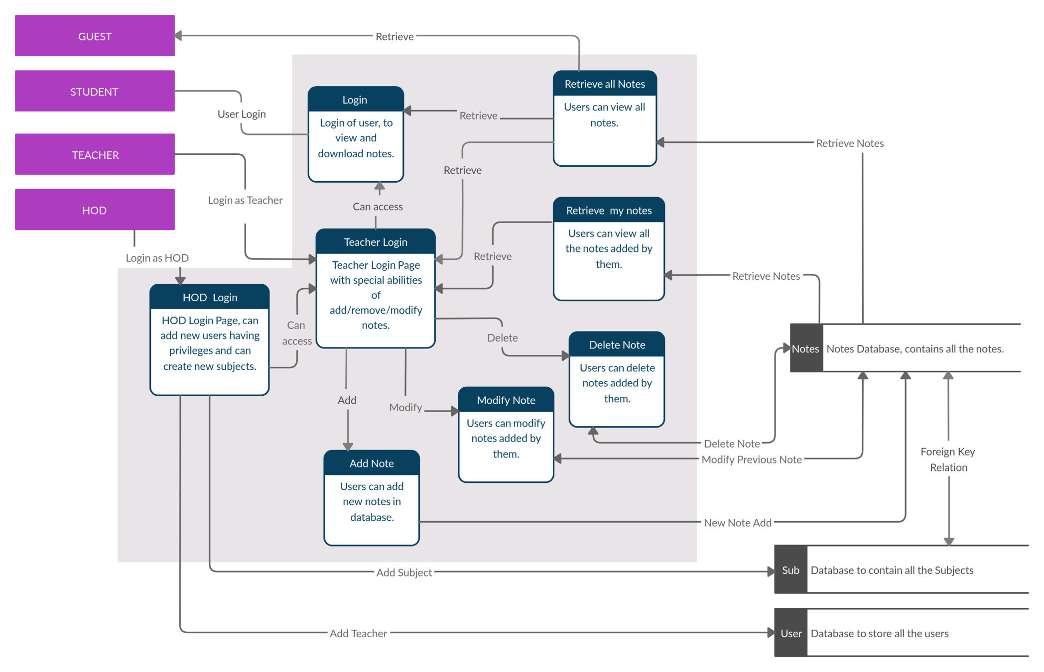
DATA FLOW DIAGRAM

A BRIEF GLANCE AT THE SITE

LANDING PAGE

HOME PAGE

VIEW NOTE PAGE

ABOUT US PAGE

TEACHER LOGIN PAGE

ADD NOTE PAGE

TEACHER NOTES PAGE

AUDIENCE RESPONSE

THANK YOU

apnanotesite

By pranavkhurana

apnanotesite

project report

  • 265