Monitoring & Logging

Research Results

What

  • Detect machines disappearing
  • Detect containers disappearing
  • Detect infrastructure resources disappearing
  • Detect all of the above becoming unhealthy
  • A record of what is "normal"
  • Investigate cause of failures
  • Correlate log messages

Why

  • Moving away from monolithic solutions to ones comprised of cooperating services greatly increases operational complexity
  • Having customers know when our systems are down before we do is unacceptable, negatively impacting our reputation
  • A solution is only as fast as its least performing component
  • Pro active response to stressed servers is more efficient than midnight fire fighting
  • An Operations Database can help with sizing questions for both us and customers who want to self-host

How

  • Use monitoring as a service (MaaS) providers to quickly get us running
  • Use MaaS to monitor the boxes, including Docker daemons
  • Use MaaS to monitor shared infrastructure, RabbitMQ, MySQL, MongoDB, etc.
  • Use MaaS to monitor microservice health
  • Use logging as a service (LaaS)to aggregate logs

The Simulation

  • Virtual machine to run the Docker daemon
  • Docker containers for all microservices and infrastructure
  • Client that continually stimulates the cooperating set of services
  • Enable/disable services and infrastructure to simulate network partitions and dead hardware
  • Use specially crafted messages from the client to introduce latency into the system and simulate ailing components
  • See how quickly failures are detected
  • See how quickly the system failure can be isolated

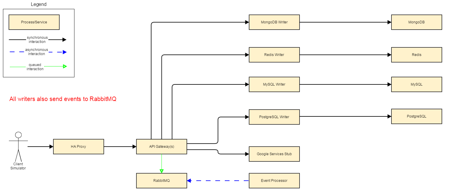
Simulated System

Simulation Environment

  • Amazon EC2 based
  • All components available on GitHub
  • All components Docker 1.8.2 based
  • All provisioning is automated via Ansible, Docker Compose and Terraform
  • t2.large instance
  • 2 CPUs
  • 8GB RAM
  • 8GB disk
  • relaxed network rules -- all traffic allowed
  • simulate 10 active machines making calls every half-second

How We Tested Monitoring

  • Install necessary monitoring software
  • Set alerts in console
  • Monitor both dashboard and e-mail for alerts
  • Pump requests through the system
  • Turn individual containers on and off to simulate network partitions and dead hardware
  • Note the latency between the actual event and when the alert is registered in the dashboard and in e-mail
  • Note how difficult it is to configure the components to be monitor-ready

The Candidates

Attribute New Relic Datadog Sysdig Cloud
Agent Based [x] [x]
Docker Support [x] [x]
Free Tier Available [x] * [x] ^
Infrastructure Plug-ins [x] [x]
Web Dashboard [x] [x]
Mobile Application [x] [  ]

* 24-hour data retention, unlimited hosts

^ 24-hour data retention, 5 hosts

Host Monitoring

Scenario New Relic Datadog
Dead Instance [x] [x]
90% CPU [x] [x]
90% Disk Space [x] [x]
90% RAM [N/A ] [ N/A]
90% Disk I/O [N/A ] [ N/A]
90% Network I/O [N/A] [N/A]

N/A: not attempted

New Relic Server

Data Dog Server

Data Dog Correlation

Container Monitoring

Scenario New Relic Datadog
CPU Usage [x] [x]
RAM Usage [x] [x]
Disk Usage [  ] [  ]
Network Usage [  ] [  ]
Container Events [  ] [x]

New Relic Docker

Application Monitoring

Scenario New Relic Datadog
Available [x] [x]
Getting Slow [^] [*]
Too Many Errors [x] [*]
Record Response Times [^] [*]

* possible but not tested

^ requires premium tier

New Relic Application

New Relic Application

Infrastructure Monitoring

Scenario New Relic Datadog
Redis down [x] [*]
MySQL down [x] [*]
PostgreSLQ down [x] [*]
RabbitMQ down [x] [x]
Queue Growing [  ] [x]

* possible but not tested

- New Relic relies on our health checks

New Relic Notes

  • agent is easy to install
  • host monitoring is very good
  • Docker monitoring is very good
  • application monitoring requires extra library *
  • plug-ins are craptaculous
  • can write our own easy enough
  • not possible to alert via plug-in attributes
  • alerting options are very good
  • Android application helps with mobile monitorinng
  • set up is manually done at the dashboard

* only tested JVM applications

Datadog Notes

  • agent is easy to install
  • host monitoring is very good
  • Docker monitoring is excellent
  • application monitoring requires extra library *
  • plug-ins are excellent
  • can alert on infrastructure attributes, like queue length
  • alerting options are very good
  • availability checks are done from the agent ^
  • set up can be automated via REST API (not verified)

* only tested JVM applications

^ New Relic checks from their data center

Sysdig Notes

  • two forms: open source CLI tool and cloud monitoring
  • tracks relationships between components
  • appears to have deep insight into containers
  • appears to integrate with our technology stack
  • pricing is $20 per host per month
  • probably worth digging into at some point

​Sysdig Historical

​Sysdig Alerting

Monitoring Conclusion

  • if all you want is 'are you alive?', then either solution works
  • if you want to alert on infrastructure attributes, then Datadog is the choice
  • Datadog is $15/host, New Relic is $150/host (monthly)
  • New Relic has more features but is more expensive
  • Both systems feed into other systems, like Pager Duty and Hip Chat so a hybrid solution is possible
  • Generating an Operations Database is a higher end feature and was not investigated
  • Datadog probably makes sense to focus on right now

How We Tested Logging

  • applications were configured to write to stdout and stderror
  • message format modified to spit out JSON
  • Docker was instructed to forward console streams to the LaaS provider
  • messages were examined to see if they could be used to help troubleshoot down or dying servers
  • rudimentary searching capabilities were tested
  • ​message correlation searches

The Candidates

Attribute Loggly Found ELK
Message Format syslog multiple multiple
Free Tier [x] [  ] [x]
Alerting [*] [^] [^]
Automatic Parsing [*] [#] [x]
Integrations [*] [#] [#]

* available but not tested

^ coming soon

# hand configured

Loggly

  • containers configured to use syslog driver
  • rsyslog configured updated via automation
  • messages began flowing almost immediately
  • both application and infrastructure messages sent
  • consumes JSON format extremely well
  • plenty of power available but requires investment to learn the system
  • logs on disk need to be accounted for on a case-by-case basis
  • logging via HTTP also supported
  • emission of JSON messages is highly recommended

Loggly Console

Loggly Console

Loggly Console (Java)

Loggly Console (Nginx)

Loggly Console (MySQL)

Loggly Correlation

Found

  • 14 day trial
  • documentation poor
  • probably assumes expertise with Logstash
  • focus on availability (AWS-based ?)

ELK

  • components are deployed via containers
  • requires investment to build out infrastructure
  • requires expertise with Logstash
  • multi-format handling is powerful
  • probably requires standardizing on message formats to ease configuration
  • Docker helps to normalize logging but services that log to disk need to be addressed individually
  • might provide a growth path to Found, if needed
{
  "timestamp": "2015-10-02T15:02:12.455+00:00",
  "message": "Just processed message with the command fast sent from monitor-api-gateway",
  "component": "org.kurron.example.rest.inbound.MessageProcessor",
  "level": "WARN",
  "service-code": "monitor-rabbitmq",
  "realm": "Nashua Endurance Lab",
  "service-instance": "1",
  "message-code": "2008",
  "correlation-id": "54356aa8-ea9a-4dc8-946c-73b3b26b33f6",
  "tags": [
    "QA"
  ]
}

 Normalized Message Format (JSON)

{
  "log": "2015-09-30 19:36:45 16 [Note] InnoDB: The InnoDB memory heap is disabled\n",
  "stream": "stderr",
  "time": "2015-09-30T19:36:45.033111964Z"
}

Docker JSON Log Format

{ 
    "timestamp": "2013-10-11T22:14:15.003123Z",
    "travel": {
        "airplane": "jumbo",
        "mileage": 2034
    }
}

Loggly JSON Log Format

Logging Conclusion

  • all solutions require investment in configuration
  • normalizing on application message formats required to reduce the configuration burden
  • ​use of side-car containers can keep logging concerns out of the application/service container
  • all solutions have decent web consoles
  • Loggly ranges between $45 and $350 a month
  • Found ranges based on configuration, $85 a month appears to be the minimum
  • ELK is free but requires investment in personnel and resources
  • Loggly looks promising so we should focus our attention here and trial it on a project or two

monitoring

By Ronald Kurr

monitoring

Proposal for application monitoring and diagnostic solutions

  • 1,734