Pizza Time !
Claude-Alban RANÉLY-VERGÉ-DÉPRÉ

Un doctorat est une course... d'endurance
- On peut être à bout de souffle
- On peut se demander pourquoi on court
- On peut vouloir abandonner
But d'aujourd'hui
-
Vous donner des outils
-
Rien d'autre
Le pourquoi ?
- Le contexte
- Les problématiques ?
- Comment vous y répondez
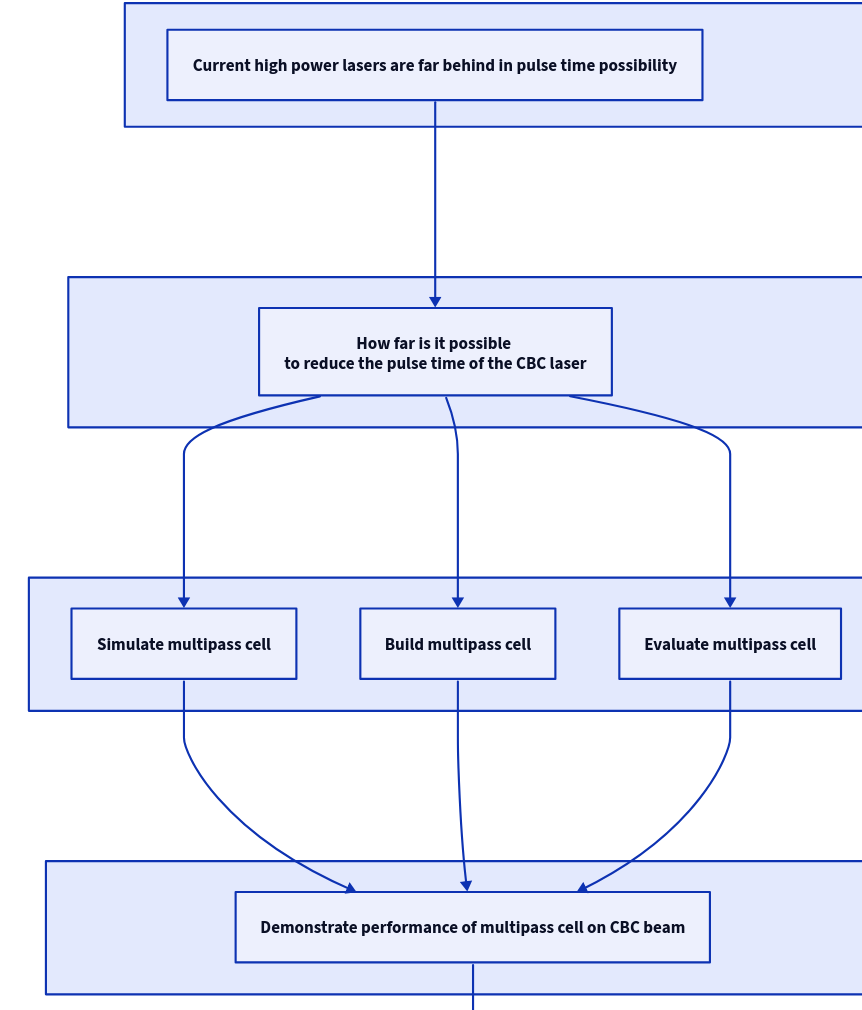
Le diagramme COCE

Le diagramme COCE
Context
Objectives
Contributions
Evaluation
Le diagramme COCE

Où vous-êtes
Vos problèmes
Ce que vous devez accomplir
Comment vous allez les accomplir
En quoi cela règle (une partie) des problèmes
Un exemple


Diagramme de Gantt
Vous avez votre carte, comment allez-vous à votre destination ?
Le temps est une ressource limitée
Beaucoup des évènements de votre thèse sont déjà fixés :
- La fin de votre thèse
- Votre défense de mi-thèse
- Vos expériences
- [Fill the blank]
Autant utiliser ce fait à votre avantage !
Autant utiliser ce fait à votre avantage !
Planifier ce qui est sûr / ce que vous savez déjà
Planifier ce qui est sûr / ce que vous savez déjà

Échelle de temps
de votre projet
Évènement prédéfini
Encoder les dépendances

Nécessaire pour la suite
Impondérable
C'est tout !
C'est tout !
Les outils sont juste ça... des outils !
À suivre (?)
Si vous êtes intéressé :
- Comment / Où allez pour produire des diargammes de Gantt ?
- Comment faire une recherche bibliographique avec juste un article ?
Merci de votre attention !
Des questions ?
Pizza Time - 20 Mars 2023
By Claude-Alban RANÉLY-VERGÉ-DÉPRÉ
Pizza Time - 20 Mars 2023
- 103