Structural Interventions

Atul Jaidka

Seana Nelson

Cardiology PGY5

Western University

Internal Medicine

Royal College Objectives

  • "Valvular Heart Disease"
    • Aortic Stenosis
    • Mitral Stenosis
    • Mitral Regurgitation
    • Aortic Regurgitation
  • "Cerebrovascular Disease and Transient Ischemic Attack"
    • PFO 

Internal Royal College Objectives

  • "Valvular Heart Disease"
    • Aortic Stenosis - Transcutaneous Aortic Valve Insertion
    • Mitral Stenosis - Percutaneous mitral balloon valvotomy
    • Mitral Regurgitation - Mitral Clip
    • Aortic Regurgitation - 
  • "Cerebrovascular Disease and Transient Ischemic Attack"
    • PFO - Percutaneous Closures

Valvular Disease

Know Class I indications for valvular interventions

 

Know when to watch and wait

Circulation. 2017;135:e1159–e1195.

Circulation. 2014;129:2440-2492.

Aortic Valve Disease

Circulation. 2014;129:2440-2492.

Aortic Valve Replacement Options

Percutaneous Baloon Valvuloplasty Aortic Valve Replacement Transcutaneous Aortic Valve Repair
Young patients with no aortic calcification
...really not a great option for anyone...
1) Life expectancy > 10 years
2) Going for other cardiac surgery
3) Coronary artery disease
1) Life expectancy 2-10 years
2) High risk surgical candidate
3) 1 year risk of death or prohibitive surgical morbidity 50%
Major complications (10%)
Recurrent symptoms ~6 months
Death (1-3% )
Stroke (2%)
Prolonged ventilation (11%)

 
30 day
Stroke (6-7%)
Vascular complication (17%)
AV Node dysfunction (2-43%)
....
Valve embolization, perivalvular regurgitation

Circulation. 2017;135:e1159–e1195.

Uptodate

TAVI Work - Up

Transthoracic Echo

Transesophageal Echo

- Annulus dimensions

CT Coronary

- Aortic annulus dimensions

- Aorto-Iliac peripheral arterial disease

-Distance between coronary ostia and aortic annulus

Angiogram

TAVI Work - Up

Transthoracic Echo

Transesophageal Echo

- Annulus dimensions

CT Coronary

- Aortic annulus dimensions

- Aorto-Iliac peripheral arterial disease 

-Distance between coronary ostia and aortic annulus

Angiogram

 

TAVI Work - Up

Transthoracic Echo

Transesophageal Echo

- Annulus dimensions

CT Coronary

- Aortic annulus dimensions

- Aorto-Iliac peripheral arterial disease 

-Distance between coronary ostia and aortic annulus

Angiogram

 

TAVI Work - Up

Transthoracic Echo

Transesophageal Echo

- Annulus dimensions

CT Coronary

- Aortic annulus dimensions

- Aorto-Iliac peripheral arterial disease 

-Distance between coronary ostia and aortic annulus

Angiogram

 

TAVI Work - Up

Transthoracic Echo

Transesophageal Echo

- Annulus dimensions

CT Coronary

- Aortic annulus dimensions

- Aorto-Iliac peripheral arterial disease 

-Distance between coronary ostia and aortic annulus

Angiogram

-Assess for coronary disease (PCI before TAVI)

TAVI

Post TAVI

  • ASA for life
  • Clopidogrel or Ticagrelor x 1-6 months .... unless on anticoagulation otherwise
  • Endocarditis prophylaxis
  • Annual TTE follow up

 

Mitral Regurgitation

Basic investigations for mitral lesion

 

  • Grade severity of MR
    • Transthoracic echo
  • Determine the morphology of mitral valve disease
    • Transesophageal echo
  • CT Thorax - Calcified aorta
  • Coronary Catheterization - assessing MR jet, coronary anatomy if CABG is considered

Basic investigations for mitral lesion

 

  • Grade severity of MR
    • Transthoracic echo
  • Determine the morphology of mitral valve disease
    • Transesophageal echo
  • CT Thorax - Calcified aorta
  • Coronary Catheterization - assessing MR jet, coronary anatomy if CABG is considered

ESC Tools

Basic investigations for mitral lesion

 

  • Grade severity of MR
    • Transthoracic echo
  • Determine the morphology of mitral valve disease
    • Transesophageal echo
  • CT Thorax - Calcified aorta
  • Coronary Catheterization - assessing MR jet, coronary anatomy if CABG is considered

2013.  European Heart Journal–Cardiovascular Imaging, 14(10), pp.935-949.

Basic investigations for mitral lesion

 

  • Grade severity of MR
    • Transthoracic echo
  • Determine the morphology of mitral valve disease
    • Transesophageal echo
  • CT Thorax - Calcified aorta
  • Coronary Catheterization - assessing MR jet, coronary anatomy if CABG is considered

10.1016/j.jcmg.2018.03.023

Basic investigations for mitral lesion

 

  • Grade severity of MR
    • Transthoracic echo
  • Determine the morphology of mitral valve disease
    • Transesophageal echo
  • CT Thorax - Calcified aorta
  • +/- Coronary Catheterization - assessing MR jet, coronary anatomy if CABG is considered

CorHealth Ontario. Ministry of Health and Long Term Care. 2017

Ontario Mitral Valve Clip Procedure – Patient Eligibility Criteria Guidelines

Echocardiographic features that are favourable and unfavourable for MitraClip placement

2013.  European Heart Journal–Cardiovascular Imaging, 14(10), pp.935-949.

© 2019 Abbott. Abbott Park, Illinois, U.S.A.
MitraClip is a trademark of the Abbott Group of Companies.

Post Procedural

  • Bleeding 
    • Anticoagulation periprocedure
    • Antiplatelets
      • ASA x 6-12 months
      • Clopidogrel x 1 month
  • Infection
  • Mitral Valve Stenosis
  • Failure of repair

Outcomes of Clip in Patients with Primary MR

  • Reduction in severity of MR
  • Overall mortality rates in patients receiving transcutaneous mitral valve clip is higher
  • Functional/Quality of Life improvement 

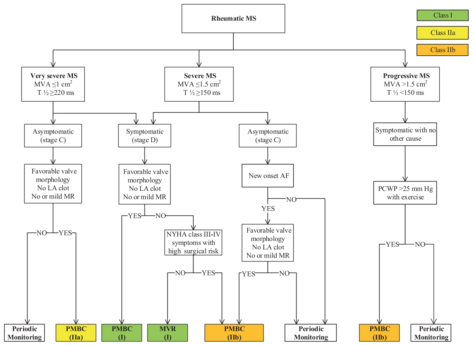
Mitral Stenosis

Circulation. 2014;129:2440-2492.

Questions

Structural Interventions

By Atul Jaidka

Structural Interventions

  • 106