diggr | Datadriven Approaches to Researching Videogame Culture
University Library Leipzig
Konstantin Freybe, M.A.
konstantin.freybe@uni-leipzig.de
Follow this presentation online using this link:
slides.com/kfreybe/diggr-esu2017
diggr | Datadriven Approaches to Researching Videogame Culture
- General Information
- Collaboration
- Approaching Videogame Culture
- diggr Tools and Services
- References
Outline

diggr | Datadriven Approaches to Researching Videogame Culture
1. Facts & Figures
Duration:
January 1st 2017 - December 31th 2019 (1st funding Phase)
Funded by:
Deutsche Forschungsgemeinschaft (DFG)
Conducted by:
University Library and Japanology Leipzig
Partners:
Ritsumeikan Center for Game Studies, MobyGames, [j]Games Initiative (Uni Leipzig), Natural Language Processing Group, Dep. of Computer Science (Uni Leipzig)
Staff:
Leander Seige, Martin Roth, André Lahmann, Tracy Hoffmann, Florian Rämisch, Peter Mühleder, Konstantin Freybe

diggr | Datadriven Approaches to Researching Videogame Culture
2. Mission
- research of relation between Japanese and global(-ized) videogame culture
- establish datadriven research infrastructure (Linked Open Data)

diggr | Datadriven Approaches to Researching Videogame Culture
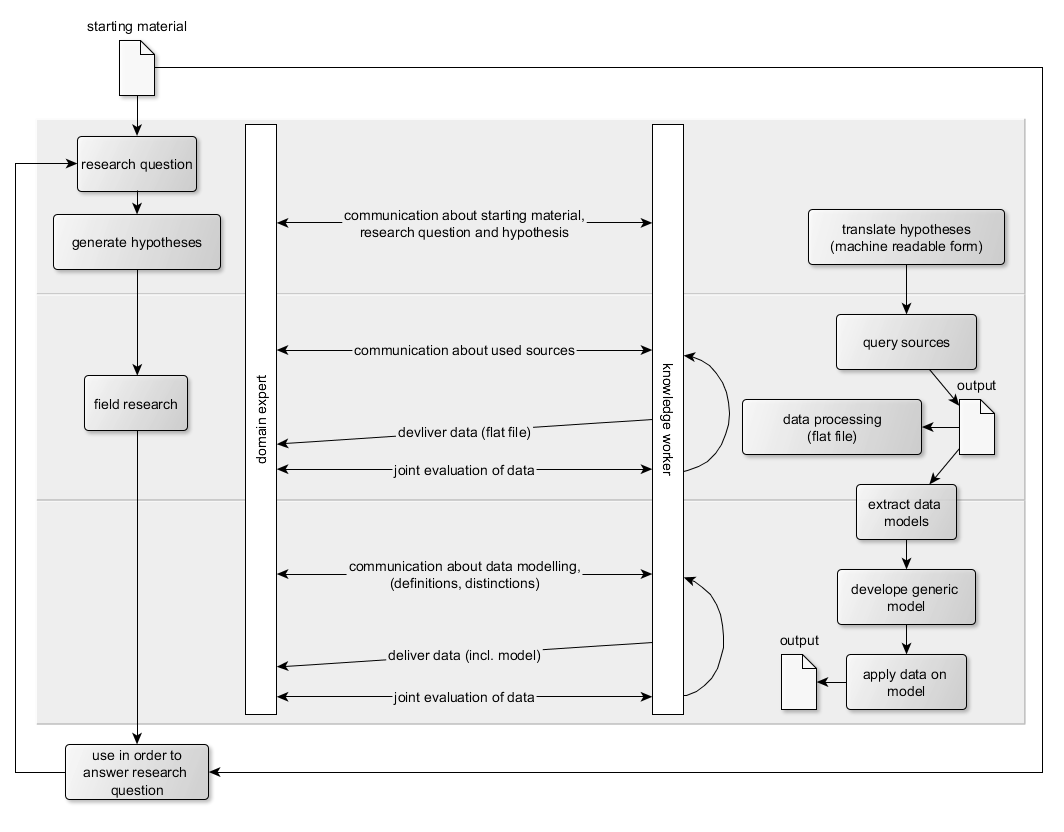
2. Collaboration
diggr's staff has background in various academic disciplines:
- Japanology, Area Studies
- Cultural Studies, Cultural Sciences
- Librarianship
- Information Science
communication is of critical importance

2. Collaboration: The Project-Workflow

diggr | Datadriven Approaches to Researching Videogame Culture
3. Approaching Videogame Culture

diggr | Datadriven Approaches to Researching Videogame Culture
3. Approaching Videogame Culture: Use Case 1
- Digitality changes the conditions under which we make this world inhabitable.
- Videogame culture is an incubator for cultural techniques of inhabitation within digital culture.

3. Approaching Videogame Culture: Use Case 1
- Digitality changes the conditions under which we make this world inhabitable.
- Videogame culture is an incubator for cultural techniques of inhabitation within digital culture.
Digitality refers to that set of relations which is realized today based on the infrastructure of digital networks in production, use and transformation of material and immaterial goods as well as in constituting and coordinating personal and collective social action. (Stalder 2016, p. 17-18)
3. Approaching Videogame Culture: Use Case 1
- Digitality changes the conditions under which we make this world inhabitable.
- Videogame culture is an incubator for cultural techniques of inhabitation within digital culture.
(...) Culture will refer to all those processes in which social meaning – that is the normative dimension of existence -- is negotiated and realized explicitly or implicitly through singular and collective actions. Meaning does not only manifest itself in signs and symbols, but the practices that yield or are inspired by meaning condense themselves in artifacts, institutions and lifeworlds. (Stalder 2016, p.16)
3. Approaching Videogame Culture: Use Case 1
- Digitality changes the conditions under which we make this world inhabitable.
- Videogame culture is an incubator for cultural techniques of inhabitation within digital culture.
Videogame Culture
Videogame
- Game as set of rules, narrative text and/or equipment
- Play as specific type of interaction
- Who plays what and how do they play? (cf. Shaw, 2010)
Culture
- Meaning
- Practices
- Symbols, Signs
- Artifacts, Institutions, Lifeworlds
set of specific practices
organisation, circulation and maintenance of knowledge
3. Approaching Videogame Culture: TUC1
"Thirty years ago today, the original Metal Gear – Hideo Kojima's first game – hit the quirky Microsoft-backed MSX2, delivering stealth-based gameplay with a distinct geo-political flavor."
Rolling Stone (online, July 14, 2017):
Thirty Years of Metal Gear in One (Long) Picture. Hideo Kojima's first game turns 30
3. Approaching Videogame Culture: TUC1

How is a games series sustained for three decades?
Hideo Kojima & Authorship in Videogame Culture
What is Kojima's 'role' in the context of these games? (research question)
Hypothesis: The Metal Gear-series is stabilzed by means of canonization.
3. Approaching Videogame Culture: TUC1
Hideo Kojima & Authorship in Videogame Culture
Autocanonization (Freedman, 1987)
- describes the practice of literary authors to decide on which of their works forms a canon
3. Approaching Videogame Culture: TUC1
Field Research: Reconstructive Approach to Analyzing Gameplay

Metal Gear Solid 5: Ground Zeroes. (Konami 2014)
'Deja-Vu Mission'
Bonus-Mission
Easter-Eggs
3. Approaching Videogame Culture: TUC1
Field Research: Reconstructive Approach to Analyzing Gameplay
Metal Gear Solid 5: Ground Zeroes. (Konami 2014)
'Deja-Vu Mission'
Bonus-Mission
Easter-Eggs
exploring methods:
'Research Let's Play'
3. Approaching Videogame Culture: TUC1
Type-A Titles
- Radio calls with Info
- eraseable with UV-Light
Type-B Titles
- no specific Radio calls
- not eraseable with UV-Light
observation: hidden titles (Easter Egg) differ in terms of player interaction
3. Approaching Videogame Culture: TUC1

In the Deja-Vu Mission, the gameplay Environment differs from the main campaign. Titles are now placed on surfaces.
3. Approaching Videogame Culture: TUC1

Another form of interaction: shine the UV-light on titles and some of them dissappear.
3. Approaching Videogame Culture: TUC1
Type-A Titles
- Radio calls with Info
- eraseable with UV-Light
Type-B Titles
- no specific Radio calls
- not eraseable with UV-Light
observation: titles differ in terms of player interaction
When player has found all type-A titles, a radio call plays, alleging of being a 'Fan of Hideo Kojima games' as well as a thank you spoken by Kojima himself.
3. Approaching Videogame Culture: TUC1
observation: titles differ in terms of player interaction
Criteria of differentiation?

3. Approaching Videogame Culture: TUC1
observation: titles differ in terms of player interaction
Criteria of differentiation?
Hypothesis: The Metal Gear-series is stabilzed by means of canonization.
"A Hideo Kojima Game"
Paraphrase: Person[Hideo Kojima] has Relation [Author/Producer/Creator] to Titles[Metal Gear]
communication is of critical importance: paraphrasing hypothesis into queries
query data sources (in this presentation: IGDB)
3. Approaching Videogame Culture: TUC1
IDGB - Credits

3. Approaching Videogame Culture: TUC1
IDGB - Credits

3. Approaching Videogame Culture: TUC1
IDGB - Credits

3. Approaching Videogame Culture: TUC-Workflow

diggr | Datadriven Approaches to Researching Videogame Culture
4. diggr Tools & Services

diggr | Datadriven Approaches to Researching Videogame Culture
4. diggr Tools & Services

Data Integration Tool: Karma
diggr | Datadriven Approaches to Researching Videogame Culture
4. diggr Tools & Services

diggr-Query Serice:
- customization of Wikidata Query Service
diggr | Datadriven Approaches to Researching Videogame Culture
4. diggr@ESUDH2017: Special Session

pick up:
July 21, 9:00; Mendebrunnen in front of Gewandhaus
materials:
Download via diggr.link/esu2017
time & location:
9:15-10:45 a.m.; Campus Library - Meeting Room
diggr | Datadriven Approaches to Researching Videogame Culture
5. References

Metal Gear Solid V: Ground Zeroes. PS4 v4.50. CUSA00211 [DD]. Konami Digital Entertainment Co., Ltd.: Konami Digital Entertainment BV, 20 March 2014. PSN v1.04 <https://store.playstation.com/#!/de-de/spiel/metal-gear-solid-v-ground-zeroes/cid=EP0101-CUSA00211_00-MAINGAME00000000>. [reference as sugested by Young (2016)]
diggr | Datadriven Approaches to Researching Videogame Culture
5. References

Stalder, Felix: Kultur der Digitalität. Berlin: Suhrkamp, 2016.
Freedman, Jonathan: Autocanonization. The Yale Journal of criticism, 1.1 (1987): 203-217.
Shaw, Adrienne: What Is Video Game Culture? Cultural Studies and Game Studies. Games and Culture, 5.4 (2010): 403 - 424.
Young, Chris J.: The Bibliographical Variants Between The Last of Us and The Last of Us Remastered. The papers of the Bibliographical Society of America, 110,4 (2016): 459-484.
Rolling Stone (online, July 14, 2017): Thirty Years of Metal Gear in One (Long) Picture. Hideo Kojima's first game turns 30;
http://www.rollingstone.com/culture/news/metal-gears-31-game-30-year-history-w492052
The Internet Games Database: https://www.igdb.com/
diggr | Datadriven Approaches to Researching Videogame Culture
Thank you for your attention!
contact me:
konstantin.freybe@uni-leipzig.de
find this presentation online:
https://slides.com/kfreybe/deck/

/esu2017
diggr_ESU2017_KF
By kfreybe
diggr_ESU2017_KF
presentation
- 1,244